question
stringlengths 10
751
| answer
stringlengths 3
12.6k
| relevant_laws
listlengths 1
1
| reference_answer
stringlengths 2
1.9k
| reference_laws
listlengths 0
51
|
|---|---|---|---|---|
ถ้ามีคนประกอบกิจการในลักษณะเป็นศูนย์ซื้อขายสัญญาซื้อขายล่วงหน้าโดยไม่ได้รับใบอนุญาตต้องระวางโทษอย่างไร
|
ต้องระวางโทษจำคุกไม่เกินสามปี หรือปรับไม่เกินสามแสนบาท หรือทั้งจำทั้งปรับ และปรับอีกไม่เกินวันละหนึ่งหมื่นบาทตลอดเวลาที่ยังฝ่าฝืน
|
[
{
"law_name": "พระราชบัญญัติสัญญาซื้อขายล่วงหน้า พ.ศ. 2546",
"section_content": "พระราชบัญญัติสัญญาซื้อขายล่วงหน้า พ.ศ. 2546 มาตรา 132 ผู้ใดประกอบกิจการในลักษณะเป็นศูนย์ซื้อขายสัญญาซื้อขายล่วงหน้าโดยไม่ได้รับใบอนุญาตหรือไม่ได้จดทะเบียนตามมาตรา 54 ต้องระวางโทษจำคุกไม่เกินสามปี หรือปรับไม่เกินสามแสนบาท หรือทั้งจำทั้งปรับ และปรับอีกไม่เกินวันละหนึ่งหมื่นบาทตลอดเวลาที่ยังฝ่าฝืน",
"section_num": "132"
}
] |
ต้องระวางโทษจำคุกไม่เกินสามปี หรือปรับไม่เกินสามแสนบาท หรือทั้งจำทั้งปรับ และปรับอีกไม่เกินวันละหนึ่งหมื่นบาทตลอดเวลาที่ยังฝ่าฝืน
|
[
{
"law_name": "พระราชบัญญัติสัญญาซื้อขายล่วงหน้า พ.ศ. 2546",
"section_content": "พระราชบัญญัติสัญญาซื้อขายล่วงหน้า พ.ศ. 2546 มาตรา 54 ศูนย์ซื้อขายสัญญาซื้อขายล่วงหน้าต้องเป็นนิติบุคคลประเภทบริษัทมหาชนจำกัดและได้รับใบอนุญาตจากคณะกรรมการ ก.ล.ต.\nศูนย์ซื้อขายสัญญาซื้อขายล่วงหน้าที่เปิดให้เฉพาะผู้ลงทุนสถาบันซื้อขายสัญญาซื้อขายล่วงหน้าเพื่อตนเองต้องเป็นนิติบุคคลประเภทบริษัทจำกัดหรือบริษัทมหาชนจำกัดและจดทะเบียนกับสำนักงาน ก.ล.ต.\nการขออนุญาต การขอจดทะเบียน การออกใบอนุญาต และการรับจดทะเบียนให้เป็นไปตามหลักเกณฑ์ ที่คณะกรรมการ ก.ล.ต. ประกาศกำหนด",
"section_num": "54"
}
] |
ถ้าผู้ิยู่ในปกครองได้ยินยอมในการกระทำของผู้ปกครองจะทำให้ผู้ปกครองหลุดพ้นจากความรับผิดหรือเปล่า
|
การที่ผู้อยู่ในปกครองได้ยินยอมด้วยนั้นไม่ได้คุ้มครองผู้ปกครองให้พ้นจากความรับผิด
|
[
{
"law_name": "ประมวลกฎหมายแพ่งและพาณิชย์",
"section_content": "ประมวลกฎหมายแพ่งและพาณิชย์ มาตรา 1598/5\nถ้าผู้อยู่ในปกครองรู้จักผิดชอบและมีอายุไม่ต่ำกว่าสิบห้าปีบริบูรณ์เมื่อผู้ปกครองจะทำกิจการใดที่สำคัญ ให้ปรึกษาหารือผู้อยู่ในปกครองก่อนเท่าที่จะทำได้\nการที่ผู้อยู่ในปกครองได้ยินยอมด้วยนั้นหาคุ้มผู้ปกครองให้พ้นจากความรับผิดไม่",
"section_num": "1598/5"
}
] |
การที่ผู้อยู่ในปกครองได้ยินยอมด้วยนั้นไม่ได้คุ้มครองผู้ปกครองให้พ้นจากความรับผิด
|
[] |
ถ้าผู้รับประกันภัยต้องคำพิพากษาให้เป็นคนล้มละลาย ผู้เอาประกันภัยต้องทำอย่างไร
|
ผู้เอาประกันภัยจะเรียกให้หาประกันอันสมควรให้แก่ตนก็ได้ หรือจะบอกเลิกสัญญาก็ได้
|
[
{
"law_name": "ประมวลกฎหมายแพ่งและพาณิชย์",
"section_content": "ประมวลกฎหมายแพ่งและพาณิชย์ มาตรา 876\nถ้าผู้รับประกันภัยต้องคำพิพากษาให้เป็นคนล้มละลาย ผู้เอาประกันภัยจะเรียกให้หาประกันอันสมควรให้แก่ตนก็ได้ หรือจะบอกเลิกสัญญาเสียก็ได้\nถ้าผู้เอาประกันภัยต้องคำพิพากษาให้เป็นคนล้มละลาย ท่านให้ใช้วิธีเดียวกันนี้บังคับตามควรแก่เรื่อง แต่กระนั้นก็ดี ถ้าเบี้ยประกันภัยได้ส่งแล้วเต็มจำนวนเพื่ออายุประกันภัยเป็นระยะเวลามากน้อยเท่าใดไซร้ ท่านห้ามมิให้ผู้รับประกันภัยบอกเลิกสัญญาก่อนระยะเวลานั้นสุดลง",
"section_num": "876"
}
] |
ผู้เอาประกันภัยจะเรียกให้หาประกันอันสมควรให้แก่ตนก็ได้ หรือจะบอกเลิกสัญญาก็ได้
|
[] |
ถ้าผู้เป็นหุ้นส่วนให้ความเป็นเจ้าของในทรัพย์สินอันใดอันหนึ่งเป็นการลงหุ้นแล้วทรัพย์สินเกิดชำรุดบกพร่องต้องบังคับใช้ตามกฎหมายใด
|
ให้บังคับตามบทบัญญัติแห่งประมวลกฎหมายแพ่งและพาณิชย์ ว่าด้วยซื้อขาย
|
[
{
"law_name": "ประมวลกฎหมายแพ่งและพาณิชย์",
"section_content": "ประมวลกฎหมายแพ่งและพาณิชย์ มาตรา 1030\nถ้าผู้เป็นหุ้นส่วนคนหนึ่งให้กรรมสิทธิ์ในทรัพย์สินอันใดอันหนึ่งเป็นการลงหุ้นด้วยไซร้ ความเกี่ยวพันระหว่างผู้เป็นหุ้นส่วนคนนั้นกับห้างหุ้นส่วนในเรื่องส่งมอบและซ่อมแซมก็ดี ความรับผิดเพื่อชำรุดบกพร่องก็ดี ความรับผิดเพื่อการรอนสิทธิก็ดี ข้อยกเว้นความรับผิดก็ดี ท่านให้บังคับตามบทบัญญัติแห่งประมวลกฎหมายนี้ ว่าด้วยซื้อขาย",
"section_num": "1030"
}
] |
ให้บังคับตามบทบัญญัติแห่งประมวลกฎหมายแพ่งและพาณิชย์ ว่าด้วยซื้อขาย
|
[] |
ถ้ามีการรับชำระหนี้ตามสัญญา นายหน้ามีอำนาจจะรับชำระหนี้ไว้หรือไม่
|
รับชำระหนี้อันจะต้องชำระตามสัญญานั้น ให้สันนิษฐานไว้ก่อนว่านายหน้าย่อมไม่มีอำนาจที่จะรับแทนผู้เป็นคู่สัญญา
|
[
{
"law_name": "ประมวลกฎหมายแพ่งและพาณิชย์",
"section_content": "ประมวลกฎหมายแพ่งและพาณิชย์ มาตรา 849\nการรับเงินหรือรับชำระหนี้อันจะพึงชำระตามสัญญานั้น ท่านให้สันนิษฐานไว้ก่อนว่านายหน้าย่อมไม่มีอำนาจที่จะรับแทนผู้เป็นคู่สัญญา",
"section_num": "849"
}
] |
นายหน้าย่อมไม่มีอำนาจที่จะรับแทนผู้เป็นคู่สัญญา
|
[] |
ถ้าผู้ให้หลักประกันจะนำทรัพย์สินที่ตนมีสิทธิจะได้มาในอนาคตตามสัญญามาใช้เป็นหลักประกันได้หรือไม่
|
ผู้ให้หลักประกันจะนำทรัพย์สินที่ตนมีสิทธิอยู่ที่จะได้มาในอนาคตตามสัญญามาใช้เป็นหลักประกันก็ได้
|
[
{
"law_name": "พระราชบัญญัติหลักประกันทางธุรกิจ พ.ศ. 2558",
"section_content": "พระราชบัญญัติหลักประกันทางธุรกิจ พ.ศ. 2558 มาตรา 9 ผู้ให้หลักประกันจะนำทรัพย์สินที่ตนมีสิทธิอยู่ในปัจจุบันหรือที่จะได้มาในอนาคตตามสัญญาหรือนิติสัมพันธ์ใด ๆ มาใช้เป็นหลักประกันก็ได้ แต่สิทธิเหนือทรัพย์สินอันเป็นวัตถุแห่งสิทธิที่เป็นหลักประกันตามสัญญาจะมีขึ้นเมื่อผู้ให้หลักประกันได้มาซึ่งทรัพย์สินนั้น",
"section_num": "9"
}
] |
ผู้ให้หลักประกันจะนำทรัพย์สินที่ตนมีสิทธิอยู่ที่จะได้มาในอนาคตตามสัญญามาใช้เป็นหลักประกันก็ได้
|
[] |
การเช่าถือสวนมีระยะเวลากี่ปี
|
การเช่าถือสวนมีระยะเวลาหนึ่งปี
|
[
{
"law_name": "ประมวลกฎหมายแพ่งและพาณิชย์",
"section_content": "ประมวลกฎหมายแพ่งและพาณิชย์ มาตรา 565\nการเช่าถือสวนนั้น ท่านให้สันนิษฐานไว้ก่อนว่าเช่ากันปีหนึ่ง\nการเช่านาก็ให้สันนิษฐานไว้ก่อนว่าเช่ากันตลอดฤดูทำนาปีหนึ่ง",
"section_num": "565"
}
] |
การเช่าถือสวนมีระยะเวลาหนึ่งปี
|
[] |
ผู้เยาว์สามารถเป็นบุตรบุญธรรมของคนหลายคนในเวลาเดียวกันได้หรือไม่
|
สามารถเป็นบุตรบุญธรรมบุคคลอื่นได้มากกว่าหนึ่งคนแต่ต้องเป็นบุตรบุญธรรมของคู่สมรสของผู้รับบุตรบุญธรรมถ้าไม่เข้าเงื่อนไขทั้งหมดนี้เป็นไม่ได้ คำอธิบายขยายความเพิ่มเติมตามประมวลกฎหมายแพ่งและพาณิชย์ มาตรา 1598/26 ผู้เยาว์ที่เป็นบุตรบุญธรรมของบุคคลใดอยู่จะเป็นบุตรบุญธรรมของบุคคลอื่นอีกในขณะเดียวกันไม่ได้ เว้นแต่เป็นบุตรบุญธรรมของคู่สมรสของผู้รับบุตรบุญธรรม
|
[
{
"law_name": "ประมวลกฎหมายแพ่งและพาณิชย์",
"section_content": "ประมวลกฎหมายแพ่งและพาณิชย์ มาตรา 1598/26\nผู้เยาว์ที่เป็นบุตรบุญธรรมของบุคคลใดอยู่จะเป็นบุตรบุญธรรมของบุคคลอื่นอีกในขณะเดียวกันไม่ได้ เว้นแต่เป็นบุตรบุญธรรมของคู่สมรสของผู้รับบุตรบุญธรรม\nถ้าคู่สมรสฝ่ายหนึ่งจะจดทะเบียนรับผู้เยาว์ซึ่งเป็นบุตรบุญธรรมของคู่สมรสอีกฝ่ายหนึ่งเป็นบุตรบุญธรรมของตนด้วยจะต้องได้รับความยินยอมของคู่สมรสซึ่งเป็นผู้รับบุตรบุญธรรมอยู่แล้วและมิให้นำมาตรา 1598/21 มาใช้บังคับ",
"section_num": "1598/26"
}
] |
สามารถเป็นบุตรบุญธรรมบุคคลอื่นได้มากกว่าหนึ่งคนแต่ต้องเป็นบุตรบุญธรรมของคู่สมรสของผู้รับบุตรบุญธรรมถ้าไม่เข้าเงื่อนไขทั้งหมดนี้เป็นไม่ได้
|
[
{
"law_name": "ประมวลกฎหมายแพ่งและพาณิชย์",
"section_content": "ประมวลกฎหมายแพ่งและพาณิชย์ มาตรา 1598/21\nการรับผู้เยาว์เป็นบุตรบุญธรรมจะกระทำได้ต่อเมื่อได้รับความยินยอมของบิดาและมารดาของผู้จะเป็นบุตรบุญธรรม ในกรณีที่บิดาหรือมารดาคนใดคนหนึ่งตายหรือถูกถอนอำนาจปกครองต้องได้รับความยินยอมของมารดาหรือบิดาซึ่งยังมีอำนาจปกครอง\nถ้าไม่มีผู้มีอำนาจให้ความยินยอมดังกล่าวในวรรคหนึ่ง หรือมีแต่บิดาหรือมารดาคนใดคนหนึ่งหรือทั้งสองคนไม่สามารถแสดงเจตนาให้ความยินยอมได้ หรือไม่ให้ความยินยอมและการไม่ให้ความยินยอมนั้นปราศจากเหตุผลอันสมควรและเป็นปฏิปักษ์ต่อสุขภาพ ความเจริญหรือสวัสดิภาพของผู้เยาว์ มารดาหรือบิดาหรือผู้ประสงค์จะขอรับบุตรบุญธรรมหรืออัยการจะร้องขอต่อศาลให้มีคำสั่งอนุญาตแทนการให้ความยินยอมตามวรรคหนึ่งก็ได้",
"section_num": "1598/21"
}
] |
การลงรายการในบัญชีผู้ทำบัญชีต้องทำอย่างไรบ้าง
|
(1) ลงรายการเป็นภาษาไทย หากลงรายการเป็นภาษาต่างประเทศให้มีภาษาไทยกำกับ หรือลงรายการเป็นรหัสบัญชีให้มีคู่มือแปลรหัสที่เป็นภาษาไทยไว้ (2) เขียนด้วยหมึก ดีดพิมพ์ ตีพิมพ์ หรือทำด้วยวิธีอื่นใดที่ได้ผลในทำนองเดียวกัน
|
[
{
"law_name": "พระราชบัญญัติการบัญชี พ.ศ. 2543",
"section_content": "พระราชบัญญัติการบัญชี พ.ศ. 2543 มาตรา 21 ในการลงรายการในบัญชี ผู้ทำบัญชีต้องปฏิบัติ ดังต่อไปนี้\n(1) ลงรายการเป็นภาษาไทย หากลงรายการเป็นภาษาต่างประเทศให้มีภาษาไทยกำกับ หรือลงรายการเป็นรหัสบัญชีให้มีคู่มือแปลรหัสที่เป็นภาษาไทยไว้\n(2) เขียนด้วยหมึก ดีดพิมพ์ ตีพิมพ์ หรือทำด้วยวิธีอื่นใดที่ได้ผลในทำนองเดียวกัน",
"section_num": "21"
}
] |
(1) ลงรายการเป็นภาษาไทย หากลงรายการเป็นภาษาต่างประเทศให้มีภาษาไทยกำกับ หรือลงรายการเป็นรหัสบัญชีให้มีคู่มือแปลรหัสที่เป็นภาษาไทยไว้ (2) เขียนด้วยหมึก ดีดพิมพ์ ตีพิมพ์ หรือทำด้วยวิธีอื่นใดที่ได้ผลในทำนองเดียวกัน
|
[] |
ลูกหนี้จะถือเอาประโยชน์ของเรื่องเวลาเริ่มต้นหรือเวลาสิ้นสุดไม่ได้ในกรณีใดบ้าง
|
(1) ลูกหนี้ถูกศาลสั่งพิทักษ์ทรัพย์เด็ดขาดตามกฎหมายว่าด้วยล้มละลาย (2) ลูกหนี้ไม่ให้ประกันในเมื่อจำต้องให้ (3) ลูกหนี้ได้ทำลาย หรือทำให้ลดน้อยถอยลงซึ่งประกันอันได้ให้ไว้ (4) ลูกหนี้นำทรัพย์สินของบุคคลอื่นมาให้เป็นประกันโดยเจ้าของทรัพย์สินนั้นไม่ได้ยินยอมด้วย
|
[
{
"law_name": "ประมวลกฎหมายแพ่งและพาณิชย์",
"section_content": "ประมวลกฎหมายแพ่งและพาณิชย์ มาตรา 193\nในกรณีดังต่อไปนี้ ฝ่ายลูกหนี้จะถือเอาประโยชน์แห่งเงื่อนเวลาเริ่มต้นหรือเงื่อนเวลาสิ้นสุดมิได้\n(1) ลูกหนี้ถูกศาลสั่งพิทักษ์ทรัพย์เด็ดขาดตามกฎหมายว่าด้วยล้มละลาย\n(2) ลูกหนี้ไม่ให้ประกันในเมื่อจำต้องให้\n(3) ลูกหนี้ได้ทำลาย หรือทำให้ลดน้อยถอยลงซึ่งประกันอันได้ให้ไว้\n(4) ลูกหนี้นำทรัพย์สินของบุคคลอื่นมาให้เป็นประกันโดยเจ้าของทรัพย์สินนั้นมิได้ยินยอมด้วย",
"section_num": "193"
}
] |
(1) ลูกหนี้ถูกศาลสั่งพิทักษ์ทรัพย์เด็ดขาดตามกฎหมายว่าด้วยล้มละลาย (2) ลูกหนี้ไม่ให้ประกันในเมื่อจำต้องให้ (3) ลูกหนี้ได้ทำลาย หรือทำให้ลดน้อยถอยลงซึ่งประกันอันได้ให้ไว้ (4) ลูกหนี้นำทรัพย์สินของบุคคลอื่นมาให้เป็นประกันโดยเจ้าของทรัพย์สินนั้นไม่ได้ยินยอมด้วย
|
[] |
ตราสารซึ่งเจ้าพนักงานรัฐบาลต้องลงนามห้ามให้เจ้าพนักงานทำอะไรบ้าง
|
ห้ามไม่ให้เจ้าพนักงานลงนามรับรู้ ยอมให้ทำหรือบันทึกไว้จนกว่าจะได้เสียอากรโดยปิดแสตมป์ครบจำนวนตามอัตราในบัญชีท้ายหมวดนี้ และขีดฆ่าแล้ว
|
[
{
"law_name": "ประมวลรัษฎากร",
"section_content": "ประมวลรัษฎากร มาตรา 119 ตราสารซึ่งเจ้าพนักงานรัฐบาลหรือเทศบาลต้องลงนามหรือรับรู้ก็ดี ตราสารซึ่งต้องทำต่อหน้าเจ้าพนักงานรัฐบาลหรือเทศบาลก็ดี ตราสารซึ่งต้องให้เจ้าพนักงานรัฐบาลหรือเทศบาลลงบันทึกก็ดี ห้ามมิให้เจ้าพนักงานลงนามรับรู้ ยอมให้ทำหรือบันทึกไว้จนกว่าจะได้เสียอากรโดยปิดแสตมป์ครบจำนวนตามอัตราในบัญชีท้ายหมวดนี้ และขีดฆ่าแล้ว แต่ทั้งนี้ ไม่เป็นการเสื่อมสิทธิที่จะเรียกเงินเพิ่มอากรตามมาตรา 113 และมาตรา 114",
"section_num": "119"
}
] |
ห้ามไม่ให้เจ้าพนักงานลงนามรับรู้ ยอมให้ทำหรือบันทึกไว้จนกว่าจะได้เสียอากรโดยปิดแสตมป์ครบจำนวนตามอัตราในบัญชีท้ายหมวดนี้ และขีดฆ่าแล้ว
|
[
{
"law_name": "ประมวลรัษฎากร",
"section_content": "ประมวลรัษฎากร มาตรา 114 โดยการตรวจสอบตามความในมาตรา 123 ก็ดี โดยการกล่าวหาแจ้งความของบุคคลใด ไม่ว่าจะเป็นเจ้าพนักงานรัฐบาลหรือมิใช่ก็ดีถ้าปรากฏว่า\n(1)มิได้มีการออกใบรับในกรณีที่ต้องออกใบรับตามความในมาตรา 105 หรือมาตรา 106ให้พนักงานเจ้าหน้าที่มีอำนาจเรียกเก็บเงินอากรจนครบ และเงินเพิ่มอากรอีกเป็นจำนวน6 เท่าของเงินอากร หรือเป็นเงิน 25 บาท แล้วแต่อย่างใดจะมากกว่า\n(2)ตราสารมิได้ปิดแสตมป์บริบูรณ์ โดย\n(ก) มิได้ปิดแสตมป์เลยให้พนักงานเจ้าหน้าที่มีอำนาจเรียกเก็บเงินอากรจนครบ และเงินเพิ่มอากรอีกเป็นจำนวน6 เท่าของเงินอากรที่ต้องเสีย หรือเป็นเงิน 25 บาท แล้วแต่อย่างใดจะมากกว่า\n(ข) ปิดแสตมป์น้อยกว่าอากรที่ต้องเสียให้พนักงานเจ้าหน้าที่มีอำนาจเรียกเก็บเงินอากรจนครบ และเงินเพิ่มอีกเป็นจำนวน 6เท่าของเงินอากรที่ขาด หรือเป็นเงิน 25 บาท แล้วแต่อย่างใดจะมากกว่า\n(ค) ในกรณีอื่นให้เจ้าพนักงานมีอำนาจเรียกเก็บเงินเพิ่มอากรเป็นจำนวน 1เท่าของเงินอากรที่ต้องเสีย หรือเป็นเงิน 25 บาท แล้วแต่อย่างใดจะมากกว่า\nวรรคสอง (ยกเลิก)",
"section_num": "114"
},
{
"law_name": "ประมวลรัษฎากร",
"section_content": "ประมวลรัษฎากร มาตรา 113 ตราสารใดมิได้ปิดแสตมป์บริบูรณ์ ผู้มีหน้าที่เสียอากร หรือผู้ทรงตราสารหรือผู้ถือเอาประโยชน์ ชอบที่จะยื่นตราสารนั้นต่อพนักงานเจ้าหน้าที่เพื่อขอเสียอากรได้ เมื่อพนักงานเจ้าหน้าที่ได้รับตราสารแล้ว ให้อนุมัติให้เสียอากรภายในบังคับแห่งบทบัญญัติต่อไปนี้\n1. ถ้าตราสารที่มิได้ปิดแสตมป์บริบูรณ์นั้น เป็นตราสารที่กระทำขึ้นในประเทศไทย เมื่อผู้ขอเสียอากรได้ยื่นตราสารนั้นต่อพนักงานเจ้าหน้าที่เพื่อเสียอากรภายใน 15 วันนับแต่วันต้องปิดแสตมป์บริบูรณ์ ก็ให้อนุมัติให้เสียเพียงอากรตามอัตราในบัญชีท้ายหมวดนี้\n2. ถ้ากรณีเป็นอย่างอื่น ก็ให้อนุมัติให้เสียอากร และให้เรียกเก็บเงินเพิ่มอากร ดังต่อไปนี้อีกด้วย\n(ก) ถ้าปรากฏต่อพนักงานเจ้าหน้าที่ว่า ตราสารมิได้ปิดแสตมป์บริบูรณ์เป็นเวลาไม่พ้นกำหนด 90 วันนับแต่วันต้องปิดแสตมป์บริบูรณ์ ให้เรียกเก็บเงินเพิ่มอากรเป็น 2 เท่าจำนวนอากร หรือเป็นเงิน 4 บาท แล้วแต่อย่างใดจะมากกว่า\n(ข) ถ้าปรากฏต่อพนักงานเจ้าหน้าที่ว่า ตราสารมิได้ปิดแสตมป์บริบูรณ์เป็นเวลาพ้นกำหนด 90 วันนับแต่วันต้องปิดแสตมป์บริบูรณ์แล้ว ให้เรียกเก็บเงินเพิ่มอากรเป็น 5 เท่าจำนวนอากร หรือเป็นเงิน 10 บาท แล้วแต่อย่างใดจะมากกว่า",
"section_num": "113"
}
] |
ข้อสัญญาว่าจะไม่รับผิดของผู้ขายไม่ครอบคลุมความรับผิดไปถึงกรณีใด
|
ไม่อาจคุ้มความรับผิดของผู้ขายในผลของการอันผู้ขายได้กระทำไปเอง หรือผลแห่งข้อความจริงอันผู้ขายได้รู้อยู่แล้วและปกปิด
|
[
{
"law_name": "ประมวลกฎหมายแพ่งและพาณิชย์",
"section_content": "ประมวลกฎหมายแพ่งและพาณิชย์ มาตรา 485\nข้อสัญญาว่าจะไม่ต้องรับผิดนั้น ไม่อาจคุ้มความรับผิดของผู้ขายในผลของการอันผู้ขายได้กระทำไปเอง หรือผลแห่งข้อความจริงอันผู้ขายได้รู้อยู่แล้วและปกปิดเสีย",
"section_num": "485"
}
] |
ไม่อาจคุ้มความรับผิดของผู้ขายในผลของการอันผู้ขายได้กระทำไปเอง หรือผลแห่งข้อความจริงอันผู้ขายได้รู้อยู่แล้วและปกปิด
|
[] |
ภาระจำยอมซึ่งเจ้าของรวมที่ดินที่ได้รับผลประโยชน์จากที่ดินที่เป็นภาระจำยอมคนหนึ่งได้มา ผลทางกฎหมายเป็นอย่างไร
|
ถือว่าเจ้าของรวมได้มาหรือใช้อยู่ด้วยกันทุกคน
|
[
{
"law_name": "ประมวลกฎหมายแพ่งและพาณิชย์",
"section_content": "ประมวลกฎหมายแพ่งและพาณิชย์ มาตรา 1396\nภาระจำยอมซึ่งเจ้าของรวมแห่งสามยทรัพย์คนหนึ่งได้มา หรือใช้อยู่นั้น ท่านให้ถือว่าเจ้าของรวมได้มาหรือใช้อยู่ด้วยกันทุกคน",
"section_num": "1396"
}
] |
ถือว่าเจ้าของรวมได้มาหรือใช้อยู่ด้วยกันทุกคน
|
[] |
ในการขายทอดตลาดผู้ทอดตลาดที่ไม่ใช่ส่วนราชการซึ่งขายทรัพย์สินของผู้ประกอบการจดทะเบียนต้องออกใบอะไร
|
ให้ผู้ทอดตลาดที่ไม่ใช่ส่วนราชการออกใบกำกับภาษีหรือใบรับตามมาตรา 105 แล้วแต่กรณี ในนามของผู้ประกอบการจดทะเบียนเจ้าของทรัพย์สิน
|
[
{
"law_name": "ประมวลรัษฎากร",
"section_content": "ประมวลรัษฎากร มาตรา 86/3 ในการขายทอดตลาดตามมาตรา 83/5 ให้ผู้ทอดตลาดที่มิใช่ส่วนราชการซึ่งขายทรัพย์สินของผู้ประกอบการจดทะเบียนออกใบกำกับภาษีหรือใบรับตามมาตรา 105 แล้วแต่กรณี ในนามของผู้ประกอบการจดทะเบียนเจ้าของทรัพย์สิน",
"section_num": "86/3"
}
] |
ให้ผู้ทอดตลาดที่ไม่ใช่ส่วนราชการออกใบกำกับภาษีหรือใบรับตามมาตรา 105 แล้วแต่กรณี ในนามของผู้ประกอบการจดทะเบียนเจ้าของทรัพย์สิน
|
[
{
"law_name": "ประมวลรัษฎากร",
"section_content": "ประมวลรัษฎากร มาตรา 105 ในกรณีต่อไปนี้ ผู้ขาย ผู้ให้เช่าซื้อ ผู้รับเงิน หรือผู้รับชำระราคาต้องออกใบรับให้แก่ผู้ซื้อ ผู้เช่าซื้อ ผู้จ่ายเงินหรือผู้ชำระราคา ในทันทีทุกคราวที่รับเงินหรือรับชำระราคาไม่ว่าจะมีการเรียกร้องให้ออกใบรับหรือไม่ก็ตาม\n(1) การรับเงินหรือรับชำระราคาจากการขายสินค้าหรือการให้บริการของผู้ประกอบการจดทะเบียนภาษีมูลค่าเพิ่มตามหมวด 4 และการรับเงินหรือรับชำระราคาจากการกระทำกิจการของผู้ประกอบกิจการที่จดทะเบียนภาษีธุรกิจเฉพาะที่ต้องเสียภาษีธุรกิจเฉพาะตามหมวด 5 ซึ่งรวมเงินหรือราคาที่ได้รับชำระแต่ละครั้งเกินจำนวนเงินตามที่อธิบดีกำหนด แต่อธิบดีจะกำหนดเกินหนึ่งพันบาทไม่ได้\n(2) การรับเงินหรือรับชำระราคาในกรณีอื่นซึ่งรวมเงิน หรือราคาที่ได้รับชำระแต่ละครั้งเกินจำนวนเงินตามที่อธิบดีกำหนด แต่อธิบดีจะกำหนดเกินหนึ่งหมื่นบาทไม่ได้\nถ้าการรับเงินหรือรับชำระราคาในกรณีเดียวกันมีจำนวนเกินกว่าที่อธิบดีกำหนดตาม (1) หรือ (2) แต่มีเงื่อนไขให้รับเงินหรือรับชำระราคาในภายหลังเป็นหลายงวด ให้ออกใบรับทุกคราวในทันทีที่รับเงินหรือรับชำระราคานั้น\nผู้ประกอบการจดทะเบียนภาษีมูลค่าเพิ่มซึ่งได้ออกใบกำกับภาษีที่มีข้อความแสดงว่าได้รับเงินหรือรับชำระราคาแล้ว จะถือเอาใบกำกับภาษีนั้นเป็นใบรับที่ต้องออกตามมาตรานี้ก็ได้\nมาตรานี้ไม่ใช้บังคับแก่การจำหน่ายแสตมป์อากร หรือแสตมป์อื่นของรัฐบาลที่ยังมิได้ใช้",
"section_num": "105"
},
{
"law_name": "ประมวลรัษฎากร",
"section_content": "ประมวลรัษฎากร มาตรา 83/5 ในการขายทอดตลาด ให้ผู้ทอดตลาดซึ่งขายทอดตลาดทรัพย์สินของผู้ประกอบการจดทะเบียน มีหน้าที่นำส่งภาษีมูลค่าเพิ่มที่ผู้ประกอบการจดทะเบียนมีหน้าที่ต้องเสีย\nให้ผู้มีหน้าที่นำส่งตามวรรคหนึ่ง นำส่งเงินภาษีมูลค่าเพิ่มโดยยื่นรายการตามแบบนำส่งภาษีที่อธิบดีกำหนด ณ สถานที่และกำหนดเวลาตามที่บัญญัติไว้ในมาตรา 52 และให้นำมาตรา 54 และมาตรา 55 มาใช้บังคับโดยอนุโลม\nให้ผู้ทอดตลาดที่เป็นส่วนราชการ ออกใบเสร็จรับเงินให้กับผู้ซื้อในการขายทอดตลาด และจัดทำสำเนาให้กับผู้ประกอบการจดทะเบียนที่มีหน้าที่ต้องเสียภาษีมูลค่าเพิ่มไว้เพื่อเป็นหลักฐาน\nในกรณีที่ส่วนราชการขายทรัพย์สินของผู้ประกอบการจดทะเบียนที่ถูกยึดมาตามกฎหมายโดยวิธีอื่นนอกจากการขายทอดตลาด ให้นำความในมาตรานี้มาใช้บังคับโดยอนุโลม\nใบเสร็จรับเงินที่ส่วนราชการออกให้ตามวรรคสาม และวรรคสี่ ให้ถือเป็นใบกำกับภาษี เว้นแต่ใบเสร็จรับเงินที่ส่วนราชการออกให้ในการขายทอดตลาดทรัพย์สินของผู้ประกอบการจดทะเบียนที่ต้องเสียภาษีตามมาตรา 82/16 ไม่ให้ถือเป็นใบกำกับภาษี",
"section_num": "83/5"
}
] |
ถ้าคู่สัญญาฝ่ายใดฝ่ายหนึ่งต้องการจะบอกเลิกสัญญาแต่ไม่ได้กำหนดไว้ในสัญญาจ้างว่าจะจ้างนานเท่าไร จะต้องบอกเลิกสัญญาอย่างไร
|
ฝ่ายใดฝ่ายหนึ่งจะเลิกสัญญาด้วยการบอกกล่าวล่วงหน้าเมื่อถึงหรือก่อนจะถึงกำหนดจ่ายสินจ้างคราวใดคราวหนึ่ง เพื่อให้มีผลเป็นการเลิกสัญญากันเมื่อถึงกำหนดจ่ายสินจ้างคราวถัดไปข้างหน้าก็อาจทำได้ แต่ไม่จำเป็นต้องบอกกล่าวล่วงหน้ากว่าสามเดือน
|
[
{
"law_name": "ประมวลกฎหมายแพ่งและพาณิชย์",
"section_content": "ประมวลกฎหมายแพ่งและพาณิชย์ มาตรา 582\nถ้าคู่สัญญาไม่ได้กำหนดลงไว้ในสัญญาว่าจะจ้างกันนานเท่าไร ท่านว่าฝ่ายใดฝ่ายหนึ่งจะเลิกสัญญาด้วยการบอกกล่าวล่วงหน้าในเมื่อถึงหรือก่อนจะถึงกำหนดจ่ายสินจ้างคราวใดคราวหนึ่ง เพื่อให้เป็นผลเลิกสัญญากันเมื่อถึงกำหนดจ่ายสินจ้างคราวถัดไปข้างหน้าก็อาจทำได้ แต่ไม่จำต้องบอกกล่าวล่วงหน้ากว่าสามเดือน\nอนึ่ง ในเมื่อบอกกล่าวดังว่านี้ นายจ้างจะจ่ายสินจ้างแก่ลูกจ้างเสียให้ครบจำนวนที่จะต้องจ่ายจนถึงเวลาเลิกสัญญาตามกำหนดที่บอกกล่าวนั้นทีเดียว แล้วปล่อยลูกจ้างจากงานเสียในทันทีก็อาจทำได้",
"section_num": "582"
}
] |
ฝ่ายใดฝ่ายหนึ่งจะเลิกสัญญาด้วยการบอกกล่าวล่วงหน้าเมื่อถึงหรือก่อนจะถึงกำหนดจ่ายสินจ้างคราวใดคราวหนึ่ง เพื่อให้มีผลเป็นการเลิกสัญญากันเมื่อถึงกำหนดจ่ายสินจ้างคราวถัดไปข้างหน้าก็อาจทำได้ แต่ไม่จำเป็นต้องบอกกล่าวล่วงหน้ากว่าสามเดือน
|
[] |
ถ้ามีมติของที่ประชุมใหญ่ให้อำนาจผู้ชำระบัญชีให้ชำระบัญชีแยกกันได้ต้องนำความไปจดทะเบียนภายในกี่วัน
|
ต้องนำความจดทะเบียนภายในสิบสี่วันนับแต่วันลงมติ
|
[
{
"law_name": "ประมวลกฎหมายแพ่งและพาณิชย์",
"section_content": "ประมวลกฎหมายแพ่งและพาณิชย์ มาตรา 1262\nถ้ามีมติของที่ประชุมใหญ่หรือคำบังคับของศาลให้อำนาจผู้ชำระบัญชีให้ทำการแยกกันได้ ท่านว่าต้องนำความจดทะเบียนภายในสิบสี่วันนับแต่วันลงมติหรือออกคำบังคับนั้น",
"section_num": "1262"
}
] |
ต้องนำความจดทะเบียนภายในสิบสี่วันนับแต่วันลงมติ
|
[] |
ถ้าผู้ประกอบการอยู่นอกประเทศไทยใครจะเป็นผู้มีหน้าที่เสียภาษีมูลค่าเพิ่มร่วมกับผู้ประกอบการและผู้นำเข้า
|
ให้ผู้มีหน้าที่รับผิดชอบในการประกอบกิจการ รวมถึง ลูกจ้าง หรือผู้ทำการแทนซึ่งมีอำนาจในการจัดการแทนโดยตรงหรือโดยปริยายที่อยู่ในประเทศไทยเป็นผู้มีหน้าที่เสียภาษีมูลค่าเพิ่ม
|
[
{
"law_name": "ประมวลรัษฎากร",
"section_content": "ประมวลรัษฎากร มาตรา 82/2 ในกรณีผู้ประกอบการอยู่นอกราชอาณาจักร ให้ผู้มีหน้าที่รับผิดชอบในการประกอบกิจการ รวมตลอดถึง ลูกจ้าง หรือผู้ทำการแทนซึ่งมีอำนาจในการจัดการแทนโดยตรงหรือโดยปริยายที่อยู่ในราชอาณาจักร เป็นผู้มีหน้าที่เสียภาษีมูลค่าเพิ่มร่วมกับบุคคลตามมาตรา 82",
"section_num": "82/2"
}
] |
ให้ผู้มีหน้าที่รับผิดชอบในการประกอบกิจการ รวมถึง ลูกจ้าง หรือผู้ทำการแทนซึ่งมีอำนาจในการจัดการแทนโดยตรงหรือโดยปริยายที่อยู่ในประเทศไทยเป็นผู้มีหน้าที่เสียภาษีมูลค่าเพิ่ม
|
[
{
"law_name": "ประมวลรัษฎากร",
"section_content": "ประมวลรัษฎากร มาตรา 82 ให้บุคคลดังต่อไปนี้ เป็นผู้มีหน้าที่เสียภาษีมูลค่าเพิ่มตามบทบัญญัติในหมวดนี้\n(1) ผู้ประกอบการ\n(2) ผู้นำเข้า",
"section_num": "82"
}
] |
ถ้าตกลงกันในสัญญาให้อีกฝ่ายหนึ่งมีสิทธิบอกเลิกสัญญาด้วยเงื่อนไขถ้าได้ศึกษาต่อต่างประเทศสามารถบอกเลิกสัญญาเช่ารถแม้จะไม่ครบกำหนดได้หรือไม่
|
ได้ แต่เมื่อได้แสดงเจตนาในการเลิกสัญญานั้นแล้ว จะยกเลิกการบอกเลิกสัญญากันไม่ได้
|
[
{
"law_name": "ประมวลกฎหมายแพ่งและพาณิชย์",
"section_content": "ประมวลกฎหมายแพ่งและพาณิชย์ มาตรา 386\nถ้าคู่สัญญาฝ่ายหนึ่งมีสิทธิเลิกสัญญาโดยข้อสัญญาหรือโดยบทบัญญัติแห่งกฎหมาย การเลิกสัญญาเช่นนั้นย่อมทำด้วยแสดงเจตนาแก่อีกฝ่ายหนึ่ง\nแสดงเจตนาดังกล่าวมาในวรรคก่อนนั้น ท่านว่าหาอาจจะถอนได้ไม่",
"section_num": "386"
}
] |
ได้ แต่เมื่อได้แสดงเจตนาในการเลิกสัญญานั้นแล้ว จะยกเลิกการบอกเลิกสัญญากันไม่ได้
|
[] |
อายุความในการฟ้องลูกหนี้ได้สิ้นสุด ผู้ค้ำประกันจะยกข้อต่อสู้กับเจ้าหนี้ได้หรือไม่
|
ได้ นอกจากข้อต่อสู้ซึ่งผู้ค้ำประกันมีต่อเจ้าหนี้ ผู้ค้ำประกันอาจยกข้อต่อสู้ซึ่งเป็นข้อต่อสู้ของลูกหนี้มีต่อเจ้าหนี้ขึ้นต่อสู้ได้ เช่น ผู้ค้ำประกันอาจยกอายุความของลูกหนี้ชั้นต้นที่ขาดอายุความแล้วขึ้นต่อสู้เจ้าหนี้ได้
|
[
{
"law_name": "ประมวลกฎหมายแพ่งและพาณิชย์",
"section_content": "ประมวลกฎหมายแพ่งและพาณิชย์ มาตรา 694\nนอกจากข้อต่อสู้ซึ่งผู้ค้ำประกันมีต่อเจ้าหนี้นั้น ท่านว่าผู้ค้ำประกันยังอาจยกข้อต่อสู้ทั้งหลายซึ่งลูกหนี้มีต่อเจ้าหนี้ขึ้นต่อสู้ได้ด้วย",
"section_num": "694"
}
] |
ได้ นอกจากข้อต่อสู้ซึ่งผู้ค้ำประกันมีต่อเจ้าหนี้ ผู้ค้ำประกันอาจยกข้อต่อสู้ซึ่งเป็นข้อต่อสู้ของลูกหนี้มีต่อเจ้าหนี้ขึ้นต่อสู้ได้ เช่น ผู้ค้ำประกันอาจยกอายุความของลูกหนี้ชั้นต้นที่ขาดอายุความแล้วขึ้นต่อสู้เจ้าหนี้ได้
|
[] |
ถูกขมขู่ให้ต้องทำพินัยกรรม จะสามารถเพิกถอนพินัยกรรมนั้นได้หรือไม่
|
ได้ เมื่อผู้ทำพินัยกรรมตาย ผู้มีส่วนได้ส่วนเสียในพินัยกรรมนั้นจะร้องขอให้ศาลสั่งเพิกถอนพินัยกรรมที่ได้ทำขึ้นเพราะเหตุข่มขู่ก็ได้ แต่หากหลังจากที่ผู้ทำพินัยกรรมถูกข่มขู่มให้ทำพินัยกรรมนั้น ได้พ้นจากการข่มขู่แล้วและมีชีวิตอยู่ต่อเกิน 1 ปี จะร้องขอเพิกพินัยกรรมนั้นไม่ได้
|
[
{
"law_name": "ประมวลกฎหมายแพ่งและพาณิชย์",
"section_content": "ประมวลกฎหมายแพ่งและพาณิชย์ มาตรา 1708\nเมื่อผู้ทำพินัยกรรมตายแล้ว บุคคลผู้มีส่วนได้เสียคนใดคนหนึ่งจะร้องขอให้ศาลสั่งเพิกถอนพินัยกรรมซึ่งได้ทำขึ้นเพราะเหตุข่มขู่ก็ได้ แต่หากผู้ทำพินัยกรรมยังมีชีวิตอยู่ต่อมาเกินหนึ่งปีนับแต่ผู้ทำพินัยกรรมพ้นจากการข่มขู่แล้ว จะมีการร้องขอเช่นว่านั้นไม่ได้",
"section_num": "1708"
}
] |
ได้ เมื่อผู้ทำพินัยกรรมตาย ผู้มีส่วนได้ส่วนเสียในพินัยกรรมนั้นจะร้องขอให้ศาลสั่งเพิกถอนพินัยกรรมที่ได้ทำขึ้นเพราะเหตุข่มขู่ก็ได้ แต่หากหลังจากที่ผู้ทำพินัยกรรมถูกข่มขู่มให้ทำพินัยกรรมนั้น ได้พ้นจากการข่มขู่แล้วและมีชีวิตอยู่ต่อเกิน 1 ปี จะร้องขอเพิกพินัยกรรมนั้นไม่ได้.
|
[] |
ในที่ดินมีกรรมสิทธิ์ร่วมทั้งหมด 3 คน จะนำที่ดินขายและเอาเงินที่ขายมาแบ่งกันได้หรือไม่
|
ได้ โดยเจ้าของร่วมต้องตกลงกันที่จะขายที่ดินดังกล่าวและเอาเงินที่ขายได้แบ่งกัน ถ้าไม่ได้ตกลงกันว่าจะแบ่งที่ดินอย่างไร เจ้าของรวมคนหนึ่งจะขอให้ศาลสั่งแบ่งที่ดินนั้นก็ได้ ถ้าการแบ่งที่ดินไม่เท่ากันศาลจะสั่งให้ทดแทนเป็นเงินก็ได้
|
[
{
"law_name": "ประมวลกฎหมายแพ่งและพาณิชย์",
"section_content": "ประมวลกฎหมายแพ่งและพาณิชย์ มาตรา 1364\nการแบ่งทรัพย์สินพึงกระทำโดยแบ่งทรัพย์สินนั้นเองระหว่างเจ้าของรวม หรือโดยขายทรัพย์สินแล้วเอาเงินที่ขายได้แบ่งกัน\nถ้าเจ้าของรวมไม่ตกลงกันว่าจะแบ่งทรัพย์สินอย่างไรไซร้ เมื่อเจ้าของรวมคนหนึ่งคนใดขอ ศาลอาจสั่งให้เอาทรัพย์สินนั้นออกแบ่ง ถ้าส่วนที่แบ่งให้ไม่เท่ากันไซร้ จะสั่งให้ทดแทนกันเป็นเงินก็ได้ ถ้าการแบ่งเช่นว่านี้ไม่อาจทำได้หรือจะเสียหายมากนักก็ดี ศาลจะสั่งให้ขายโดยประมูลราคากันระหว่างเจ้าของรวมหรือขายทอดตลาดก็ได้",
"section_num": "1364"
}
] |
ได้ โดยเจ้าของร่วมต้องตกลงกันที่จะขายที่ดินดังกล่าวและเอาเงินที่ขายได้แบ่งกัน ถ้าไม่ได้ตกลงกันว่าจะแบ่งที่ดินอย่างไร เจ้าของรวมคนหนึ่งจะขอให้ศาลสั่งแบ่งที่ดินนั้นก็ได้ ถ้าการแบ่งที่ดินไม่เท่ากันศาลจะสั่งให้ทดแทนเป็นเงินก็ได้.
|
[] |
ถ้าของรับฝากหายเพราะเหตุสุดวิสัย เหตุเกิดขณะที่ผู้รับฝากได้ฝากของให้กับคนอื่นเก็บรักษาของฝากไว้เป็นการช่วงคราว ผู้รับฝากต้องรับผิดหรือไม่
|
ต้องรับผิด ถ้าผู้ฝากทรัพย์ไม่ได้อนุญาตให้คนอื่นนอกจากผู้รับฝากต้องเก็บรักษาทรัพย์นั้นแล้ว ถึงแม้ว่าของที่หายจะเป็นเหตุสุดวิสัยก็ตาม ผู้รับฝากจะต้องรับผิดเมื่อทรัพย์สินซึ่งฝากนั้นสูญหาย
|
[
{
"law_name": "ประมวลกฎหมายแพ่งและพาณิชย์",
"section_content": "ประมวลกฎหมายแพ่งและพาณิชย์ มาตรา 660\nถ้าผู้ฝากมิได้อนุญาต และผู้รับฝากเอาทรัพย์สินซึ่งฝากนั้นออกใช้สอยเอง หรือเอาไปให้บุคคลภายนอกใช้สอย หรือให้บุคคลภายนอกเก็บรักษาไซร้ ท่านว่าผู้รับฝากจะต้องรับผิดเมื่อทรัพย์สินซึ่งฝากนั้นสูญหายหรือบุบสลายอย่างหนึ่งอย่างใด แม้ถึงจะเป็นเพราะเหตุสุดวิสัย เว้นแต่จะพิสูจน์ได้ว่าถึงอย่างไร ๆ ทรัพย์สินนั้นก็คงจะต้องสูญหายหรือบุบสลายอยู่นั่นเอง",
"section_num": "660"
}
] |
ต้องรับผิด ถ้าผู้ฝากทรัพย์ไม่ได้อนุญาตให้คนอื่นนอกจากผู้รับฝากต้องเก็บรักษาทรัพย์นั้นแล้ว ถึงแม้ว่าของที่หายจะเป็นเหตุสุดวิสัยก็ตาม ผู้รับฝากจะต้องรับผิดเมื่อทรัพย์สินซึ่งฝากนั้นสูญหาย.
|
[] |
ทำสัญญาจะซื้ออาคารพาณิชย์พร้อมที่ดิน แต่ผู้ขายยังสร้างอาคารพาณิชย์ไม่เสร็จตามสัญญา ผู้จะซื้อยังไม่ชำระค่าก่อสร้างได้หรือไม่
|
ได้ ผู้จะซื้อจะไม่ยอมชำระหนี้ในการชำระราคาซื้ออาคารพาณิชย์พร้อมที่ดินให้กับผู้จะขาย จนกว่าผู้จะขายจะส่งมอบอาคารพาณิชย์ตามกำหนดในสัญญาก็ได้
|
[
{
"law_name": "ประมวลกฎหมายแพ่งและพาณิชย์",
"section_content": "ประมวลกฎหมายแพ่งและพาณิชย์ มาตรา 369\nในสัญญาต่างตอบแทนนั้น คู่สัญญาฝ่ายหนึ่งจะไม่ยอมชำระหนี้จนกว่าอีกฝ่ายหนึ่งจะชำระหนี้ หรือขอปฏิบัติการชำระหนี้ก็ได้ แต่ความข้อนี้ท่านมิให้ใช้บังคับ ถ้าหนี้ของคู่สัญญาอีกฝ่ายหนึ่งยังไม่ถึงกำหนด",
"section_num": "369"
}
] |
ได้ ผู้จะซื้อจะไม่ยอมชำระหนี้ในการชำระราคาซื้ออาคารพาณิชย์พร้อมที่ดินให้กับผู้จะขาย จนกว่าผู้จะขายจะส่งมอบอาคารพาณิชย์ตามกำหนดในสัญญาก็ได้
|
[] |
จำนองที่ดินก่อนสร้างบ้าน บ้านหลังดังกล่าวได้อยู่ในส่วนการจำนองที่ดินด้วยหรือไม่
|
ไม่ การจำนองที่ดินไม่ครอบไปถึงบ้านที่สร้างลงในที่ดินภายหลังวันจำนอง เว้นแต่จะมีข้อความในสัญญาระบุโดยเฉพาะว่าให้ครอบไปถึงสิ่งปลูกสร้างด้วย
|
[
{
"law_name": "ประมวลกฎหมายแพ่งและพาณิชย์",
"section_content": "ประมวลกฎหมายแพ่งและพาณิชย์ มาตรา 719\nจำนองที่ดินไม่ครอบไปถึงเรือนโรงอันผู้จำนองปลูกสร้างลงในที่ดินภายหลังวันจำนอง เว้นแต่จะมีข้อความกล่าวไว้โดยเฉพาะในสัญญาว่าให้ครอบไปถึง\nแต่กระนั้นก็ดี ผู้รับจำนองจะให้ขายเรือนโรงนั้นรวมไปกับที่ดินด้วยก็ได้ แต่ผู้รับจำนองอาจใช้บุริมสิทธิของตนได้เพียงแก่ราคาที่ดินเท่านั้น",
"section_num": "719"
}
] |
ไม่ การจำนองที่ดินไม่ครอบไปถึงบ้านที่สร้างลงในที่ดินภายหลังวันจำนอง เว้นแต่จะมีข้อความในสัญญาระบุโดยเฉพาะว่าให้ครอบไปถึงสิ่งปลูกสร้างด้วย
|
[] |
ค่าประเมินความเสียหายของรถเป็นค่าใช้จ่ายในการตีราคาวินาศภัย บริษัทประกันภัยออกค่าใช้จ่ายดังกล่าวเองหรือไม่
|
ใช่ ผู้รับประกันภัย คือ บริษัทประกันภัยที่ได้รับใบอนุญาตประกอบธุรกิจประกันภัยอย่างถูกต้องตามกฎหมาย ต้องเป็นผู้ออกใช้ค่าใช้จ่ายในการตีราคาวินาศภัยนั้น
|
[
{
"law_name": "ประมวลกฎหมายแพ่งและพาณิชย์",
"section_content": "ประมวลกฎหมายแพ่งและพาณิชย์ มาตรา 878\nค่าใช้จ่ายในการตีราคาวินาศภัยนั้น ท่านว่าผู้รับประกันภัยต้องเป็นผู้ออกใช้",
"section_num": "878"
}
] |
ใช่ ผู้รับประกันภัย คือ บริษัทประกันภัยที่ได้รับใบอนุญาตประกอบธุรกิจประกันภัยอย่างถูกต้องตามกฎหมาย ต้องเป็นผู้ออกใช้ค่าใช้จ่ายในการตีราคาวินาศภัยนั้น
|
[] |
การโอนหุ้นชนิดระบุชื่อลงในใบหุ้น ต้องมีพยานรับรองลายมือชื่อด้วยหรือไม่
|
ใช่ ต้องมีพยานรับรองลายมือชื่อการรับโอนหุ้นชนิดระบุชื่อลงในใบหุ้นนั้นๆ โดยทำเป็นหนังสือและลงลายมือชื่อของผู้โอนและผู้รับโอน มีพยานหนึ่งคนเป็นอย่างน้อย และตราสารนั้นต้องแถลงหมายเลขของหุ้นซึ่งโอนกันด้วย
|
[
{
"law_name": "ประมวลกฎหมายแพ่งและพาณิชย์",
"section_content": "ประมวลกฎหมายแพ่งและพาณิชย์ มาตรา 1129\nอันว่าหุ้นนั้นย่อมโอนกันได้โดยมิต้องได้รับความยินยอมของบริษัท เว้นแต่เมื่อเป็นหุ้นชนิดระบุชื่อลงในใบหุ้น ซึ่งมีข้อบังคับของบริษัทกำหนดไว้เป็นอย่างอื่น\nการโอนหุ้นชนิดระบุชื่อลงในใบหุ้นนั้น ถ้ามิได้ทำเป็นหนังสือและลงลายมือชื่อของผู้โอนกับผู้รับโอน มีพยานคนหนึ่งเป็นอย่างน้อยลงชื่อรับรองลายมือนั้น ๆ ด้วยแล้ว ท่านว่าเป็นโมฆะ อนึ่ง ตราสารอันนั้นต้องแถลงเลขหมายของหุ้นซึ่งโอนกันนั้นด้วย\nการโอนเช่นนี้จะนำมาใช้แก่บริษัทหรือบุคคลภายนอกไม่ได้ จนกว่าจะได้จดแจ้งการโอนทั้งชื่อและสำนักของผู้รับโอนนั้นลงในทะเบียนผู้ถือหุ้น",
"section_num": "1129"
}
] |
ใช่ ต้องมีพยานรับรองลายมือชื่อการรับโอนหุ้นชนิดระบุชื่อลงในใบหุ้นนั้นๆ โดยทำเป็นหนังสือและลงลายมือชื่อของผู้โอนและผู้รับโอน มีพยานหนึ่งคนเป็นอย่างน้อย และตราสารนั้นต้องแถลงหมายเลขของหุ้นซึ่งโอนกันด้วย
|
[] |
ช่างรับเหมาก่อสร้างได้ทำการก่อสร้างยังไม่เสร็จดี และอยู่ในระยะเวลาของสัญญาจ้าง เจ้าของบ้านได้บอกเลิกสัญญากลางคัน ผู้รับเหมาสามารถเรียกค่าสินไหมทดแทนจากเจ้าของบ้านที่ว่าจ้างได้หรือไม่
|
ได้ หากงานยังเสร็จผู้ว่าจ้างย่อมมีสิทธิเลิกสัญญาได้ เพียงแต่ต้องชดใช้ค่าสินไหมทดแทนเพื่อความเสียหายอันเกิดแต่การเลิกสัญญา ซึ่งอาจจะเป็นเฉพาะเช่น ค่าวัสดุอุปกรณ์ ต้นทุน ค่าเสียเวลา เสียโอกาส แต่อาจไม่รวมถึงกำไรที่ผู้รับจ้างคาดว่าจะได้รับ ซึ่งหากมีการเรียกร้องกันจริงก็ต้องมีการฟ้องร้องดำเนินคดีกันและพิสูจน์ความเสียหาย ทำให้ในทางปฏิบัติภาคเอกชนอาจจะกำหนดสิทธิให้ผู้ว่าจ้างไม่อาจเลิกสัญญาฝ่ายเดียวด้วยเหตุนี้ได้ ซึ่งถ้าไม่ระบุในสัญญาว่าห้ามเลิกสัญญาฝ่ายเดียว ผู้รับเหมาขอให้เจ้าของบ้านผู้ว่าจ้างชดใช้ค่าสินไหมทดแทนเพื่อความเสียหายอันเกิดแต่การเลิกสัญญาได้
|
[
{
"law_name": "ประมวลกฎหมายแพ่งและพาณิชย์",
"section_content": "ประมวลกฎหมายแพ่งและพาณิชย์ มาตรา 605\nถ้าการที่จ้างยังทำไม่แล้วเสร็จอยู่ตราบใด ผู้ว่าจ้างอาจบอกเลิกสัญญาได้ เมื่อเสียค่าสินไหมทดแทนให้แก่ผู้รับจ้างเพื่อความเสียหายอย่างใด ๆ อันเกิดแต่การเลิกสัญญานั้น",
"section_num": "605"
}
] |
ได้ หากงานยังเสร็จผู้ว่าจ้างย่อมมีสิทธิเลิกสัญญาได้ เพียงแต่ต้องชดใช้ค่าสินไหมทดแทนเพื่อความเสียหายอันเกิดแต่การเลิกสัญญา ซึ่งอาจจะเป็นเฉพาะเช่น ค่าวัสดุอุปกรณ์ ต้นทุน ค่าเสียเวลา เสียโอกาส แต่อาจไม่รวมถึงกำไรที่ผู้รับจ้างคาดว่าจะได้รับ.
|
[] |
จะขอให้คนถือตั๋วเงินแลกเงินรับเงินก่อนตั๋วเงินถึงกำหนดได้หรือไม่
|
ไม่ได้ เนื่องจากกฎหมายไม่ได้ให้สิทธิแลกเงินก่อนตั๋วเงินถึงกำหนดจ่าย ถ้าผู้จ่าย จ่ายเงินก่อนตั๋วเงินถึงกำหนด ผู้จ่ายต้องรับความเสี่ยงจากการจ่ายเงินในตั๋วเงินก่อนถึงกำหนดเอง
|
[
{
"law_name": "ประมวลกฎหมายแพ่งและพาณิชย์",
"section_content": "ประมวลกฎหมายแพ่งและพาณิชย์ มาตรา 942\nอันจะบังคับให้ผู้ทรงตั๋วแลกเงินรับเงินใช้ก่อนตั๋วเงินถึงกำหนดนั้น ท่านว่าหาอาจจะทำได้ไม่\nอนึ่ง ผู้จ่ายคนใดใช้เงินไปแต่ก่อนเวลาตั๋วเงินถึงกำหนด ท่านว่าย่อมทำเช่นนั้นด้วยเสี่ยงเคราะห์ของตนเอง",
"section_num": "942"
}
] |
ไม่ได้ เนื่องจากกฎหมายไม่ได้ให้สิทธิแลกเงินก่อนตั๋วเงินถึงกำหนดจ่าย ถ้าผู้จ่าย จ่ายเงินก่อนตั๋วเงินถึงกำหนด ผู้จ่ายต้องรับความเสี่ยงจากการจ่ายเงินในตั๋วเงินก่อนถึงกำหนดเอง.
|
[] |
อายุความสิทธิเรียกร้องของผู้เยาว์ เริ่มนับตั้งแต่อายุ 20 ปีบริบูรณ์ หรือบรรลุนิติภาวะตามกฎหมายใช่หรือไม่
|
ใช่ อายุความสิทธิเรียกร้องของผู้เยาว์ อายุความนั้นยังไม่ครบกำหนดจนกว่าจะครบหนึ่งปีนับแต่วันที่ผู้เยาว์บรรลุนิติภาวะ
|
[
{
"law_name": "ประมวลกฎหมายแพ่งและพาณิชย์",
"section_content": "ประมวลกฎหมายแพ่งและพาณิชย์ มาตรา 193/21\nอายุความสิทธิเรียกร้องของผู้เยาว์หรือของคนไร้ความสามารถหรือของคนเสมือนไร้ความสามารถ ที่จะฟ้องร้องผู้แทนโดยชอบธรรมหรือผู้อนุบาลหรือผู้พิทักษ์ของตนนั้น ถ้าจะครบกำหนดลงในขณะที่บุคคลดังกล่าวยังไม่ลุถึงความสามารถเต็มภูมิ หรือในระหว่างหนึ่งปีนับแต่วันที่บุคคลดังกล่าวไม่มีผู้แทนโดยชอบธรรมหรือผู้อนุบาลหรือผู้พิทักษ์ อายุความนั้นยังไม่ครบกำหนดจนกว่าจะครบหนึ่งปีนับแต่วันที่บุคคลนั้นได้ลุถึงความสามารถเต็มภูมิหรือได้มีผู้แทนโดยชอบธรรมหรือผู้อนุบาลหรือผู้พิทักษ์ แล้วแต่กรณี แต่ถ้าอายุความสิทธิเรียกร้องนั้นมีระยะเวลาน้อยกว่าหนึ่งปี ก็ให้นำกำหนดระยะเวลาที่สั้นกว่านั้นมาใช้แทนกำหนดระยะเวลาหนึ่งปีดังกล่าว",
"section_num": "193/21"
}
] |
ใช่ อายุความสิทธิเรียกร้องของผู้เยาว์ อายุความนั้นยังไม่ครบกำหนดจนกว่าจะครบหนึ่งปีนับแต่วันที่ผู้เยาว์บรรลุนิติภาวะ
|
[] |
เกินหกเดือนแล้วจะฟ้องคดีผู้สลักหลังตั๋วเงินได้หรือไม่
|
ไม่ได้ เนื่องจากการฟ้องคดีผู้สลักหลังทั้งหลายฟ้องไล่เบี้ยกันเองและไล่เบี้ยเอาแก่ผู้สั่งจ่ายตั๋วเงินนั้น ห้ามไม่ให้ให้ฟ้องคดีเมื่อพ้นเวลาหกเดือนนับแต่วันที่ผู้สลักหลังเข้าถือเอาตั๋วเงินและใช้เงิน หรือนับแต่วันที่ผู้สลักหลังนั้นเองถูกฟ้อง
|
[
{
"law_name": "ประมวลกฎหมายแพ่งและพาณิชย์",
"section_content": "ประมวลกฎหมายแพ่งและพาณิชย์ มาตรา 1003\nในคดีผู้สลักหลังทั้งหลายฟ้องไล่เบี้ยกันเองและไล่เบี้ยเอาแก่ผู้สั่งจ่ายแห่งตั๋วเงิน ท่านห้ามมิให้ฟ้องคดีเมื่อพ้นเวลาหกเดือนนับแต่วันที่ผู้สลักหลังเข้าถือเอาตั๋วเงินและใช้เงิน หรือนับแต่วันที่ผู้สลักหลังนั้นเองถูกฟ้อง",
"section_num": "1003"
}
] |
ไม่ได้ เนื่องจากการฟ้องคดีผู้สลักหลังทั้งหลายฟ้องไล่เบี้ยกันเองและไล่เบี้ยเอาแก่ผู้สั่งจ่ายตั๋วเงินนั้น ห้ามไม่ให้ให้ฟ้องคดีเมื่อพ้นเวลาหกเดือนนับแต่วันที่ผู้สลักหลังเข้าถือเอาตั๋วเงินและใช้เงิน หรือนับแต่วันที่ผู้สลักหลังนั้นเองถูกฟ้อง.
|
[] |
สิทธิในเครื่องหมายการค้าเป็นทรัพย์สินหรือไม่
|
ใช่ ทรัพย์สิน หมายความรวมทั้งทรัพย์และวัตถุไม่มีรูปร่าง ซึ่งอาจมีราคาและอาจถือเอาได้ ดังนั้นสิทธิในเครื่องหมายทางการค้านั้นเป็นทรัพย์สินประเภทสังหาริม มีราคาและถือเอาได้
|
[
{
"law_name": "ประมวลกฎหมายแพ่งและพาณิชย์",
"section_content": "ประมวลกฎหมายแพ่งและพาณิชย์ มาตรา 138\nทรัพย์สิน หมายความรวมทั้งทรัพย์และวัตถุไม่มีรูปร่าง ซึ่งอาจมีราคาและอาจถือเอาได้",
"section_num": "138"
}
] |
ใช่ ทรัพย์สิน หมายความรวมทั้งทรัพย์และวัตถุไม่มีรูปร่าง ซึ่งอาจมีราคาและอาจถือเอาได้ ดังนั้นสิทธิในเครื่องหมายทางการค้านั้นเป็นทรัพย์สินประเภทสังหาริม มีราคาและถือเอาได้
|
[] |
เจ้าหนี้แสดงต่อสำนักงานวางทรัพย์ว่าจะรับทรัพย์ที่ลูกหนี้ได้วางไว้ ลูกหนี้จะยังคงมีสิทธิถอนทรัพย์ที่วางนั้นได้อยู่หรือไม่
|
ไม่มีสิทธิถอนการวางทรัพย์นั้น แม้ลูกหนี้มีสิทธิจะถอนทรัพย์ที่วางนั้นได้ ถ้าลูกหนี้ถอนทรัพย์ ถือเสมือนว่าไม่ได้วางทรัพย์ไว้เลย
|
[
{
"law_name": "ประมวลกฎหมายแพ่งและพาณิชย์",
"section_content": "ประมวลกฎหมายแพ่งและพาณิชย์ มาตรา 334\nลูกหนี้มีสิทธิจะถอนทรัพย์ที่วางนั้นได้ ถ้าลูกหนี้ถอนทรัพย์นั้น ท่านให้ถือเสมือนว่ามิได้วางทรัพย์ไว้เลย\nสิทธิถอนทรัพย์นี้เป็นอันขาดในกรณีต่อไปนี้\n(1) ถ้าลูกหนี้แสดงต่อสำนักงานวางทรัพย์ว่าตนยอมละสิทธิที่จะถอน\n(2) ถ้าเจ้าหนี้แสดงต่อสำนักงานวางทรัพย์ว่าจะรับเอาทรัพย์นั้น\n(3) ถ้าการวางทรัพย์นั้นได้เป็นไปโดยคำสั่งหรืออนุมัติของศาลและได้บอกกล่าวความนั้นแก่สำนักงานวางทรัพย์",
"section_num": "334"
}
] |
ไม่มีสิทธิถอนการวางทรัพย์นั้น
|
[] |
สั่งของมาแล้วได้รับของไม่ตรงตามตัวอย่างที่สั่งไว้ ฟ้องได้หรือไม่
|
ได้ แต่ต้องฟ้องในข้อรับผิดเพื่อการส่งของไม่ตรงตามตัวอย่าง ภายในกำหนดปีหนึ่งนับแต่เวลาส่งมอบ
|
[
{
"law_name": "ประมวลกฎหมายแพ่งและพาณิชย์",
"section_content": "ประมวลกฎหมายแพ่งและพาณิชย์ มาตรา 504\nในข้อรับผิดเพื่อการส่งของไม่ตรงตามตัวอย่าง หรือไม่ตรงตามคำพรรณนานั้น ท่านห้ามมิให้ฟ้องคดีเมื่อพ้นกำหนดปีหนึ่งนับแต่เวลาส่งมอบ",
"section_num": "504"
}
] |
ได้ แต่ต้องฟ้องในข้อรับผิดเพื่อการส่งของไม่ตรงตามตัวอย่าง ภายในกำหนดปีหนึ่งนับแต่เวลาส่งมอบ
|
[] |
กักปลาในที่น้ำสาธารณะ ปลาที่กักได้นั้นเป็นของคนที่ทำกำดักกักปลาใช่หรือไม่
|
ใช่ ผู้ที่ทำกำดักกักปลานั้นย่อมมีสิทธิในปลาที่อยู่ในกำดักบ่อนั้นดีกว่าผู้อื่นที่ไม่ได้เกี่ยวข้องกับบ่อปลานั้น
|
[
{
"law_name": "ประมวลกฎหมายแพ่งและพาณิชย์",
"section_content": "ประมวลกฎหมายแพ่งและพาณิชย์ มาตรา 1321\nภายในบังคับแห่งกฎหมายเฉพาะและกฎข้อบังคับในเรื่องนั้น ผู้ใดจับสัตว์ป่าได้ในที่รกร้างว่างเปล่าหรือในที่น้ำสาธารณะก็ดี หรือจับได้ในที่ดิน หรือที่น้ำมีเจ้าของโดยเจ้าของมิได้แสดงความหวงห้ามก็ดี ท่านว่าผู้นั้นเป็นเจ้าของสัตว์",
"section_num": "1321"
}
] |
ใช่ ผู้ที่ทำกำดักกักปลานั้นย่อมมีสิทธิในปลาที่อยู่ในกำดักบ่อนั้นดีกว่าผู้อื่นที่ไม่ได้เกี่ยวข้องกับบ่อปลานั้น
|
[] |
สร้างหลังคาที่จอดรถยนต์ที่บ้านเช่าซึ่งเป็นที่ดินของผู้ให้เช่า หลังจากที่หมดสัญญาเช่าผู้เช่าจะได้ค่าสิ่งปลูกที่สร้างโรงรถด้วยหรือไม่
|
ได้ เนื่องจากผู้เช่าสร้างโรงจอดรถยนต์ ซึ่งเป็นสิ่งก่อสร้างติดกับที่ดินของผู้ให้เช่าซึ่งเป็นเจ้าของบ้าน และการสร้างนั้นเจ้าของบ้านได้ทราบและอนุญาตให้ผู้เช่าก่อสร้างได้ เช่นนี้ เจ้าของที่ดินเป็นเจ้าของสัมภาระที่สร้างหลังคาที่จอดรถยนต์ และต้องใช้ค่าวัสดุอุปกรณ์การก่อสร้างหลังคาที่จอดรถยนต์ให้ผู้เช่าเนื่องจากผู้เช่าเป็นคนออกเงินจากให้
|
[
{
"law_name": "ประมวลกฎหมายแพ่งและพาณิชย์",
"section_content": "ประมวลกฎหมายแพ่งและพาณิชย์ มาตรา 1315\nบุคคลใดสร้างโรงเรือน หรือทำการก่อสร้างอย่างอื่นซึ่งติดที่ดิน หรือเพาะปลูกต้นไม้หรือธัญชาติในที่ดินของตนด้วยสัมภาระของผู้อื่น ท่านว่าบุคคลนั้นเป็นเจ้าของสัมภาระ แต่ต้องใช้ค่าสัมภาระ",
"section_num": "1315"
}
] |
ได้ เนื่องจากผู้เช่าสร้างโรงจอดรถยนต์ ซึ่งเป็นสิ่งก่อสร้างติดกับที่ดินของผู้ให้เช่าซึ่งเป็นเจ้าของบ้าน และการสร้างนั้นเจ้าของบ้านได้ทราบและอนุญาตให้ผู้เช่าก่อสร้างได้ เช่นนี้ เจ้าของที่ดินเป็นเจ้าของสัมภาระที่สร้างหลังคาที่จอดรถยนต์ และต้องใช้ค่าวัสดุอุปกรณ์การก่อสร้างหลังคาที่จอดรถยนต์ให้ผู้เช่าเนื่องจากผู้เช่าเป็นคนออกเงินจากให้
|
[] |
เช่าตึกแถว ต่อมาเจ้าของตึกแถวปล่อยในคนอื่นปิดป้ายโฆษณาในส่วนบนดาดฟ้าของตึก เช่นนี้เจ้าของตึกทำได้หรือไม่
|
ไม่ได้ ซึ่งต้องตีความว่า สัญญาเช่าตึกแถวแม้ไม่ได้ระบุว่าให้เช่าส่วนไหนบ้าง ก็ให้หมายความว่าให้เช่าทั้งหน้าตึกและหลังคาตึกแถวด้วยซึ่งเป็นไปตามประสงค์ในทางสุจริต โดยพิเคราะห์ถึงปรกติประเพณีด้วย ผู้ให้เช่าจะปล่อยส่วนหลังคาให้คนอื่นเช่าทำอย่างอื่นต่อไม่ได้
|
[
{
"law_name": "ประมวลกฎหมายแพ่งและพาณิชย์",
"section_content": "ประมวลกฎหมายแพ่งและพาณิชย์ มาตรา 368\nสัญญานั้นท่านให้ตีความไปตามความประสงค์ในทางสุจริต โดยพิเคราะห์ถึงปรกติประเพณีด้วย",
"section_num": "368"
}
] |
ไม่ได้ ซึ่งต้องตีความว่า สัญญาเช่าตึกแถวแม้ไม่ได้ระบุว่าให้เช่าส่วนไหนบ้าง ก็ให้หมายความว่าให้เช่าทั้งหน้าตึกและหลังคาตึกแถวด้วยซึ่งเป็นไปตามประสงค์ในทางสุจริต โดยพิเคราะห์ถึงปรกติประเพณีด้วย ผู้ให้เช่าจะปล่อยส่วนหลังคาให้คนอื่นเช่าทำอย่างอื่นต่อไม่ได้
|
[] |
ถ้าเข้าเป็นหุ้นส่วนจำกัดความรับผิด จำเป็นต้องลงแค่เงินเพื่อเข้าเป็นหุ้นส่วนอย่างเดียวใช่หรือไม่
|
ไม่ใช่ การเข้าเป็นหุ้นส่วนจำกัดความรับผิด ไม่จำเป็นต้องลงเงินเพื่อเข้าเป็นหุ้นส่วนจำกัดความรับผิดเสมอไป สามารถลงทรัพย์ที่มีมูลค่าตายตัวอย่างอื่นก็นอกจากเงินได้
|
[
{
"law_name": "ประมวลกฎหมายแพ่งและพาณิชย์",
"section_content": "ประมวลกฎหมายแพ่งและพาณิชย์ มาตรา 1083\nการลงหุ้นของผู้เป็นหุ้นส่วนจำพวกจำกัดความรับผิดนั้น ท่านว่าต้องให้ลงเป็นเงินหรือทรัพย์สินอย่างอื่น ๆ",
"section_num": "1083"
}
] |
ไม่ใช่ การเข้าเป็นหุ้นส่วนจำกัดความรับผิด ไม่จำเป็นต้องลงเงินเพื่อเข้าเป็นหุ้นส่วนจำกัดความรับผิดเสมอไป สามารถลงทรัพย์ที่มีมูลค่าตายตัวอย่างอื่นก็นอกจากเงินได้.
|
[] |
ขับรถชนกันโดยประมาทร่วมกัน ต้องใช้ค่าเสียหายเท่ากันทั้งสองฝ่ายใช่หรือไม่
|
ไม่ใช่ การประมาทร่วมกัน ศาลจะพิจารณาฝ่ายไหนก่อความเสียหายยิ่งหย่อนกว่ากันเพียงใด ถือเอาการกระทำละเมิดมาเป็นเกณฑ์ในการพิจารณา ไม่ได้เอาความเสียหายมากน้อยมาเป็นเกณฑ์ หากต่างฝ่ายต่างละเมิดต่อกัน และได้ประมาทเท่ากันให้รับผิดค่าเสียหายเท่ากัน ถ้าฝ่ายหนึ่งประมาทมากกว่าไม่มีสิทธิที่จะฟ้องให้อีกฝ่ายซึ่งผิดน้อยกว่าให้รับผิดในความเสียหายในส่วนของตนเองได้
|
[
{
"law_name": "ประมวลกฎหมายแพ่งและพาณิชย์",
"section_content": "ประมวลกฎหมายแพ่งและพาณิชย์ มาตรา 442\nถ้าความเสียหายได้เกิดขึ้นเพราะความผิดอย่างหนึ่งอย่างใดของผู้ต้องเสียหายประกอบด้วยไซร้ ท่านให้นำบทบัญญัติแห่งมาตรา 223 มาใช้บังคับ โดยอนุโลม",
"section_num": "442"
}
] |
ไม่ใช่ การประมาทร่วมกัน ศาลจะพิจารณาฝ่ายไหนก่อความเสียหายยิ่งหย่อนกว่ากันเพียงใด ถือเอาการกระทำละเมิดมาเป็นเกณฑ์ในการพิจารณา ไม่ได้เอาความเสียหายมากน้อยมาเป็นเกณฑ์ หากต่างฝ่ายต่างละเมิดต่อกัน และได้ประมาทเท่ากันให้รับผิดค่าเสียหายเท่ากัน ถ้าฝ่ายหนึ่งประมาทมากกว่าไม่มีสิทธิที่จะฟ้องให้อีกฝ่ายซึ่งผิดน้อยกว่าให้รับผิดในความเสียหายในส่วนของตนเองได้.
|
[
{
"law_name": "ประมวลกฎหมายแพ่งและพาณิชย์",
"section_content": "ประมวลกฎหมายแพ่งและพาณิชย์ มาตรา 223\nถ้าฝ่ายผู้เสียหายได้มีส่วนทำความผิดอย่างใดอย่างหนึ่งก่อให้เกิดความเสียหายด้วยไซร้ ท่านว่าหนี้อันจะต้องใช้ค่าสินไหมทดแทนแก่ฝ่ายผู้เสียหายมากน้อยเพียงใดนั้นต้องอาศัยพฤติการณ์เป็นประมาณ ข้อสำคัญก็คือว่าความเสียหายนั้นได้เกิดขึ้นเพราะฝ่ายไหนเป็นผู้ก่อยิ่งหย่อนกว่ากันเพียงไร\nวิธีเดียวกันนี้ ท่านให้ใช้แม้ทั้งที่ความผิดของฝ่ายผู้ที่เสียหายจะมีแต่เพียงละเลยไม่เตือนลูกหนี้ให้รู้สึกถึงอันตรายแห่งการเสียหายอันเป็นอย่างร้ายแรงผิดปกติ ซึ่งลูกหนี้ไม่รู้หรือไม่อาจจะรู้ได้ หรือเพียงแต่ละเลยไม่บำบัดปัดป้อง หรือบรรเทาความเสียหายนั้นด้วย อนึ่งบทบัญญัติแห่งมาตรา 220 นั้นท่านให้นำมาใช้บังคับด้วยโดยอนุโลม",
"section_num": "223"
}
] |
พยานในพินัยกรรมรับทรัพย์ตามพินัยกรรมนั้นได้หรือไม่
|
ไม่ได้ เนื่องจากกฎหมายกำหนดไม่ให้พยานมีสิทธิรับทรัพย์ในพินัยกรรม เมื่อได้รับเป็นพยานในพินัยกรรมนั้นแล้ว
|
[
{
"law_name": "ประมวลกฎหมายแพ่งและพาณิชย์",
"section_content": "ประมวลกฎหมายแพ่งและพาณิชย์ มาตรา 1653\nผู้เขียน หรือพยานในพินัยกรรมจะเป็นผู้รับทรัพย์ตามพินัยกรรมนั้นไม่ได้\nให้ใช้บทบัญญัติในวรรคก่อนบังคับแก่คู่สมรสของผู้เขียนหรือพยานในพินัยกรรมด้วย\nพนักงานเจ้าหน้าที่ซึ่งได้จดข้อความแห่งพินัยกรรมที่พยานนำมาแจ้งตามมาตรา 1663 ให้ถือว่าเป็นผู้เขียนพินัยกรรมตามความหมายแห่งมาตรานี้",
"section_num": "1653"
}
] |
ไม่ได้ เนื่องจากกฎหมายกำหนดไม่ให้พยานมีสิทธิรับทรัพย์ในพินัยกรรม เมื่อได้รับเป็นพยานในพินัยกรรมนั้นแล้ว
|
[
{
"law_name": "ประมวลกฎหมายแพ่งและพาณิชย์",
"section_content": "ประมวลกฎหมายแพ่งและพาณิชย์ มาตรา 1663\nเมื่อมีพฤติการณ์พิเศษซึ่งบุคคลใดไม่สามารถจะทำพินัยกรรมตามแบบอื่นที่กำหนดไว้ได้ เช่น ตกอยู่ในอันตรายใกล้ความตาย หรือเวลามีโรคระบาด หรือสงคราม บุคคลนั้นจะทำพินัยกรรมด้วยวาจาก็ได้\nเพื่อการนี้ ผู้ทำพินัยกรรมต้องแสดงเจตนากำหนดข้อพินัยกรรมต่อหน้าพยานอย่างน้อยสองคนซึ่งอยู่พร้อมกัน ณ ที่นั้น\nพยานสองคนนั้นต้องไปแสดงตนต่อกรมการอำเภอโดยมิชักช้าและแจ้งข้อความที่ผู้ทำพินัยกรรมได้สั่งไว้ด้วยวาจานั้น ทั้งต้องแจ้งวัน เดือน ปี สถานที่ที่ทำพินัยกรรมและพฤติการณ์พิเศษนั้นไว้ด้วย\nให้กรมการอำเภอจดข้อความที่พยานแจ้งนั้นไว้ และพยานสองคนนั้นต้องลงลายมือชื่อไว้ หรือมิฉะนั้น จะให้เสมอกับการลงลายมือชื่อได้ก็แต่ด้วยลงลายพิมพ์นิ้วมือโดยมีพยานลงลายมือชื่อรับรองสองคน",
"section_num": "1663"
}
] |
ถ้านายจ้างเสียชีวิต จะทำให้สัญญาจ้างแรงงานสิ้นสุดลงด้วยหรือไม่
|
ไม่เสมอไป ถ้านายจ้างเสียชีวิต เป็นเหตุให้สัญญาจ้างแรงงานสิ้นสุดไป ต้องเป็นกรณีที่การจ้างแรงงานนั้นมีสาระสำคัญอยู่ที่ตัวนายจ้าง การเสียชีวิตของนายจ้างก็จะทำให้สัญญาจ้างแรงงานนั้นระงับไปด้วย
|
[
{
"law_name": "ประมวลกฎหมายแพ่งและพาณิชย์",
"section_content": "ประมวลกฎหมายแพ่งและพาณิชย์ มาตรา 584\nถ้าจ้างแรงงานรายใดมีสาระสำคัญอยู่ที่ตัวบุคคลผู้เป็นนายจ้าง ท่านว่าสัญญาจ้างเช่นนั้นย่อมระงับไปด้วยมรณะแห่งนายจ้าง",
"section_num": "584"
}
] |
ไม่เสมอไป ถ้านายจ้างเสียชีวิต เป็นเหตุให้สัญญาจ้างแรงงานสิ้นสุดไป ต้องเป็นกรณีที่การจ้างแรงงานนั้นมีสาระสำคัญอยู่ที่ตัวนายจ้าง การเสียชีวิตของนายจ้างก็จะทำให้สัญญาจ้างแรงงานนั้นระงับไปด้วย
|
[] |
ได้จดทะเบียนสิทธิเก็บกินเช่าที่ดินและสิ่งปลูกสร้างคือโรงงาน แต่โรงงานมีรอยรั่วขนาดใหญ่ แจ้งให้เจ้าของโรงงานซ่อมแซมได้หรือไม่ หรือต้องซ่อมเอง
|
ได้ แจ้งให้เจ้าของทราบและทำการซ่อมแซ่มได้ ถ้าจำเป็นต้องซ่อมแซมใหญ่ เพื่อรักษาสภาพของโรงงาน ถ้าเจ้าของทราบแล้วแต่ไม่ทำการซ่อม ผู้ทรงสิทธิเก็บกินจะจัดทำการซ่อมแซมหลังคาที่รั่วไปก่อนได้โดยให้เจ้าของทรัพย์สินออกค่าใช้จ่ายก็ได้
|
[
{
"law_name": "ประมวลกฎหมายแพ่งและพาณิชย์",
"section_content": "ประมวลกฎหมายแพ่งและพาณิชย์ มาตรา 1424\nผู้ทรงสิทธิเก็บกินจำต้องสงวนภาวะแห่งทรัพย์สินมิให้เปลี่ยนไปในสาระสำคัญ กับต้องบำรุงรักษาปกติและซ่อมแซมเล็กน้อยด้วย\nถ้าจำเป็นต้องซ่อมแซมใหญ่ หรือมีการสำคัญอันต้องทำเพื่อรักษาทรัพย์สินไซร้ ท่านว่าผู้ทรงสิทธิเก็บกินต้องแจ้งแก่เจ้าของทรัพย์สินโดยพลัน และต้องยอมให้จัดทำการนั้น ๆ ไป ถ้าเจ้าของทรัพย์สินละเลยเสีย ท่านว่าผู้ทรงสิทธิเก็บกินจะจัดทำการนั้นไปโดยให้เจ้าของทรัพย์สินออกค่าใช้จ่ายก็ได้",
"section_num": "1424"
}
] |
ได้ แจ้งให้เจ้าของทราบและทำการซ่อมแซ่มได้ ถ้าจำเป็นต้องซ่อมแซมใหญ่ เพื่อรักษาสภาพของโรงงาน ถ้าเจ้าของทราบแล้วแต่ไม่ทำการซ่อม ผู้ทรงสิทธิเก็บกินจะจัดทำการซ่อมแซมหลังคาที่รั่วไปก่อนได้โดยให้เจ้าของทรัพย์สินออกค่าใช้จ่ายก็ได้
|
[] |
ร้องขอเป็นผู้จัดการทำศพของผู้ตายได้หรือไม่
|
ได้ แต่ต้องปรากฏว่าผู้ตายไม่ได้ตั้งผู้จัดการมรดก หรือตั้งบุคคลใดไว้ให้เป็นผู้จัดการทำศพ ทั้งทายาทก็ตกลงกันไม่ได้ที่จะมอบหมายตั้งให้บุคคลใดเป็นผู้จัดการทำศพอำนาจและหน้าที่นี้จึงตกได้แก่ผู้ที่ได้รับทรัพย์มรดกเป็นจำนวนมากที่สุด และกรณีนี้ถ้าผู้มีส่วนได้เสียเห็นว่า ผู้ได้รับมรดกเป็นจำนวนมากที่สุดนั้นไม่สมควรเป็นผู้จัดการทำศพผู้ตายจึงอาจร้องขอต่อศาลได้
|
[
{
"law_name": "ประมวลกฎหมายแพ่งและพาณิชย์",
"section_content": "ประมวลกฎหมายแพ่งและพาณิชย์ มาตรา 1649\nผู้จัดการมรดกซึ่งผู้ตายตั้งไว้ย่อมมีอำนาจและหน้าที่ในอันที่จะจัดการทำศพของผู้ตาย เว้นแต่ผู้ตายจะได้ตั้งบุคคลอื่นไว้โดยเฉพาะให้จัดการดังว่านั้น\nถ้าผู้ตายมิได้ตั้งผู้จัดการมรดกหรือบุคคลใดไว้ให้เป็นผู้จัดการทำศพ หรือทายาทมิได้มอบหมายตั้งให้บุคคลใดเป็นผู้จัดการทำศพ บุคคลผู้ได้รับทรัพย์มรดกโดยพินัยกรรมหรือโดยสิทธิโดยธรรมเป็นจำนวนมากที่สุด เป็นผู้มีอำนาจและตกอยู่ในหน้าที่ต้องจัดการทำศพ เว้นแต่ศาลจะเห็นเป็นการสมควรตั้งบุคคลอื่นให้จัดการเช่นนั้น ในเมื่อบุคคลผู้มีส่วนได้เสียคนใดคนหนึ่งร้องขอขึ้น",
"section_num": "1649"
}
] |
ได้ แต่ต้องปรากฏว่าผู้ตายไม่ได้ตั้งผู้จัดการมรดก หรือตั้งบุคคลใดไว้ให้เป็นผู้จัดการทำศพ ทั้งทายาทก็ตกลงกันไม่ได้ที่จะมอบหมายตั้งให้บุคคลใดเป็นผู้จัดการทำศพอำนาจและหน้าที่นี้จึงตกได้แก่ผู้ที่ได้รับทรัพย์มรดกเป็นจำนวนมากที่สุด และกรณีนี้ถ้าผู้มีส่วนได้เสียเห็นว่า ผู้ได้รับมรดกเป็นจำนวนมากที่สุดนั้นไม่สมควรเป็นผู้จัดการทำศพผู้ตายจึงอาจร้องขอต่อศาลได้.
|
[] |
ฟ้องเกี่ยวกับสิทธิเก็บกิน ถ้าเกิน 1 ปี ฟ้องได้หรือไม่
|
ไม่ได้ การฟ้องคดีเกี่ยวกับสิทธิเก็บกินต้องฟ้องไม่เกิน 1 ปี นับแต่วันที่สิทธิเก็บกินสิ้นสุดลง แต่ถ้าไม่อาจรู้ได้ว่าสิทธิเก็บกินสุดลงเมื่อใด ให้นับอายุความ 1 ปี นั้นตั้งแต่เวลาที่ได้รู้ หรือควรได้รู้ว่าสิทธิเก็บกินสุดสิ้นลง
|
[
{
"law_name": "ประมวลกฎหมายแพ่งและพาณิชย์",
"section_content": "ประมวลกฎหมายแพ่งและพาณิชย์ มาตรา 1428\nคดีอันเกี่ยวกับสิทธิเก็บกินในระหว่างเจ้าของทรัพย์สินกับผู้ทรงสิทธิเก็บกิน หรือผู้รับโอนนั้น ท่านห้ามมิให้ฟ้องเมื่อเกินปีหนึ่งนับแต่วันสิทธิเก็บกินสุดสิ้นลง แต่ในคดีที่เจ้าของทรัพย์สินเป็นโจทก์นั้น ถ้าเจ้าของไม่อาจรู้ว่าสิทธิเก็บกินสุดสิ้นลงเมื่อใด ท่านให้นับอายุความปีหนึ่งนั้นตั้งแต่เวลาที่เจ้าของทรัพย์สินได้รู้ หรือควรรู้ว่าสิทธิเก็บกินสุดสิ้นลง",
"section_num": "1428"
}
] |
ไม่ได้ การฟ้องคดีเกี่ยวกับสิทธิเก็บกินต้องฟ้องไม่เกิน 1 ปี นับแต่วันที่สิทธิเก็บกินสิ้นสุดลง แต่ถ้าไม่อาจรู้ได้ว่าสิทธิเก็บกินสุดลงเมื่อใด ให้นับอายุความ 1 ปี นั้นตั้งแต่เวลาที่ได้รู้ หรือควรได้รู้ว่าสิทธิเก็บกินสุดสิ้นลง
|
[] |
หุ้นส่วนที่ออกจากห้างไปแล้วมีสิทธิให้เอาชื่อของตนออกจากห้างได้หรือไม่
|
ได้ ถ้ามีชื่อของผู้เป็นหุ้นส่วนซึ่งออกจากหุ้นส่วนไป แล้วยังคงใช้เรียกเป็นชื่อห้างหุ้นส่วนอยู่ ผู้เป็นหุ้นส่วนนั้นจะให้เอาชื่อตัวเองออกจากห้างนั้นได้
|
[
{
"law_name": "ประมวลกฎหมายแพ่งและพาณิชย์",
"section_content": "ประมวลกฎหมายแพ่งและพาณิชย์ มาตรา 1047\nถ้าชื่อของผู้เป็นหุ้นส่วนซึ่งออกจากหุ้นส่วนไปแล้วยังคงใช้เรียกขานติดเป็นชื่อห้างหุ้นส่วนอยู่ ท่านว่าผู้เป็นหุ้นส่วนนั้นชอบที่จะเรียกให้งดใช้ชื่อของตนเสียได้",
"section_num": "1047"
}
] |
ได้ ถ้ามีชื่อของผู้เป็นหุ้นส่วนซึ่งออกจากหุ้นส่วนไป แล้วยังคงใช้เรียกเป็นชื่อห้างหุ้นส่วนอยู่ ผู้เป็นหุ้นส่วนนั้นจะให้เอาชื่อตัวเองออกจากห้างนั้นได้
|
[] |
คู่สมรสที่ได้รู้เห็นเป็นใจในเหตุของการถูกฟ้องเพิกถอนการสมรส ซึ่งทำให้อีกฝ่ายมีรายได้ลดลงตามที่เคยทำอยู่ระหว่างสมรส เช่นนี้คู่สมรสที่ถูกฟ้องจะต้องรับผิดในค่าเลี้ยงชีพหรอไม่
|
ได้ กฎหมายกำหนดหากคู่สมรสฝ่ายซึ่งไม่ได้รู้เห็นเป็นใจในเหตุแห่งโมฆียะ ต้องยากจนลง และไม่มีรายได้พอจาากทรัพย์สินหรือจากการงานตามที่เคยทำอยู่ระหว่างสมรส ซึ่งเป็นไปตามหลักการลงโทษคู่สมรสที่เป็นฝ่ายผิดที่เป็นต้นเหตุให้การสมรสเป็นโมฆียะ
|
[
{
"law_name": "ประมวลกฎหมายแพ่งและพาณิชย์",
"section_content": "ประมวลกฎหมายแพ่งและพาณิชย์ มาตรา 1513\nถ้าปรากฏว่าคู่สมรสที่ถูกฟ้องเพิกถอนการสมรสได้รู้เห็นเป็นใจในเหตุแห่งโมฆียะกรรม คู่สมรสนั้นจะต้องรับผิดใช้ค่าทดแทนความเสียหายซึ่งคู่สมรสอีกฝ่ายหนึ่งได้รับต่อกาย ชื่อเสียงหรือทรัพย์สิน เนื่องจากการสมรสนั้น และให้นำมาตรา 1525 มาใช้บังคับโดยอนุโลม\nถ้าหากการเพิกถอนการสมรสตามวรรคหนึ่งทำให้อีกฝ่ายหนึ่งยากจนลง และไม่มีรายได้พอจากทรัพย์สินหรือจากการงานตามที่เคยทำอยู่ระหว่างสมรส คู่สมรสที่ถูกฟ้องนั้นจะต้องรับผิดในค่าเลี้ยงชีพดังที่บัญญัติไว้ในมาตรา 1526 ด้วย",
"section_num": "1513"
}
] |
ได้ กฎหมายกำหนดหากคู่สมรสฝ่ายซึ่งไม่ได้รู้เห็นเป็นใจในเหตุแห่งโมฆียะ ต้องยากจนลง และไม่มีรายได้พอจาากทรัพย์สินหรือจากการงานตามที่เคยทำอยู่ระหว่างสมรส ซึ่งเป็นไปตามหลักการลงโทษคู่สมรสที่เป็นฝ่ายผิดที่เป็นต้นเหตุให้การสมรสเป็นโมฆียะ
|
[
{
"law_name": "ประมวลกฎหมายแพ่งและพาณิชย์",
"section_content": "ประมวลกฎหมายแพ่งและพาณิชย์ มาตรา 1525\nค่าทดแทนตามมาตรา 1523 และมาตรา 1524 นั้น ให้ศาลวินิจฉัยตามควรแก่พฤติการณ์ โดยศาลจะสั่งให้ชำระครั้งเดียวหรือแบ่งชำระเป็นงวด ๆ มีกำหนดเวลาตามที่ศาลจะเห็นสมควรก็ได้\nในกรณีที่ผู้จะต้องชำระค่าทดแทนเป็นคู่สมรสของอีกฝ่ายหนึ่ง ให้ศาลคำนึงถึงจำนวนทรัพย์สินที่คู่สมรสนั้นได้รับไปจากการแบ่งสินสมรสเพราะการหย่านั้นด้วย",
"section_num": "1525"
},
{
"law_name": "ประมวลกฎหมายแพ่งและพาณิชย์",
"section_content": "ประมวลกฎหมายแพ่งและพาณิชย์ มาตรา 1526\nในคดีหย่า ถ้าเหตุแห่งการหย่าเป็นความผิดของคู่สมรสฝ่ายใดฝ่ายหนึ่งแต่ฝ่ายเดียว และการหย่านั้นจะทำให้อีกฝ่ายหนึ่งยากจนลง เพราะไม่มีรายได้พอจากทรัพย์สินหรือจากการงานตามที่เคยทำอยู่ระหว่างสมรส อีกฝ่ายหนึ่งนั้นจะขอให้ฝ่ายที่ต้องรับผิดจ่ายค่าเลี้ยงชีพให้ได้ ค่าเลี้ยงชีพนี้ศาลอาจให้เพียงใดหรือไม่ให้ก็ได้ โดยคำนึงถึงความสามารถของผู้ให้และฐานะของผู้รับและให้นำบทบัญญัติมาตรา 1598/39 มาตรา 1598/40 และมาตรา 1598/41 มาใช้บังคับโดยอนุโลม\nสิทธิเรียกร้องค่าเลี้ยงชีพเป็นอันสิ้นสุด ถ้ามิได้ฟ้องหรือฟ้องแย้งในคดีหย่านั้น",
"section_num": "1526"
}
] |
เอาผลไม้ในสวนผลไม้ของตัวเอง ทำการขายทอดตลาดและเอาเงินวางแทนหนี้ได้หรือไม่
|
ได้ บางกรณีแทนที่จะวางทรัพย์ไว้ อาจขายทอดตลาดทรัพย์นั้น แล้วเอาเงินที่ได้จากการขายทอดตลาดมาวางก็ได้ ได้แก่ ทรัพย์ที่เป็นที่พึงวิตกว่าทรัพย์นั้นเกือบจะเสื่อมเสีย หรือทำลายหรือบุบสลายได้ เช่นของสดต่างๆ ที่อาจเน่าเสียได้ เมื่อได้รับอนุญาตจากศาล
|
[
{
"law_name": "ประมวลกฎหมายแพ่งและพาณิชย์",
"section_content": "ประมวลกฎหมายแพ่งและพาณิชย์ มาตรา 336\nถ้าทรัพย์อันเป็นวัตถุแห่งการชำระหนี้ไม่ควรแก่การจะวางไว้ก็ดี หรือเป็นที่พึงวิตกว่าทรัพย์นั้นเกลือกจะเสื่อมเสีย หรือทำลาย หรือบุบสลายได้ก็ดี เมื่อได้รับอนุญาตจากศาล บุคคลผู้ชำระหนี้จะเอาทรัพย์นั้นออกขายทอดตลาด แล้วเอาเงินที่ได้แต่การขายวางแทนทรัพย์นั้นก็ได้ ความข้อนี้ท่านให้ใช้ตลอดถึงกรณีที่ค่ารักษาทรัพย์จะแพงเกินควรนั้นด้วย",
"section_num": "336"
}
] |
ได้ บางกรณีแทนที่จะวางทรัพย์ไว้ อาจขายทอดตลาดทรัพย์นั้น แล้วเอาเงินที่ได้จากการขายทอดตลาดมาวางก็ได้ ได้แก่ ทรัพย์ที่เป็นที่พึงวิตกว่าทรัพย์นั้นเกือบจะเสื่อมเสีย หรือทำลายหรือบุบสลายได้ เช่นของสดต่างๆ ที่อาจเน่าเสียได้ เมื่อได้รับอนุญาตจากศาล
|
[] |
ถ้าผู้เป็นหุ้นส่วนประกอบกิจการสภาพเดียวกันกับห้างหุ้นส่วน ผู้เป็นหุ้นส่วนคนอื่นๆ เรียกเอากำไรจากหุ้นส่วนคนนั้นได้หรือไม่
|
ได้ กฎหมายห้ามผู้เป็นหุ้นส่วนในห้างหุ้นส่วนไม่จดทะเบียน ประกอบกิจการซึ่งมีสภาพเดียวกันกับห้างหุ้นส่วนฯ แต่ไม่ได้ห้ามที่จะไปร่วมลงหุ้นกับบุคคลอื่น โดยผู้เป็นหุ้นส่วนคนอื่นๆ ก็มีสิทธิเรียกผลกำไรทั้งหมดที่ผู้เป็นหุ้นส่วนที่ทำการฝ่าฝืนหามาได้
|
[
{
"law_name": "ประมวลกฎหมายแพ่งและพาณิชย์",
"section_content": "ประมวลกฎหมายแพ่งและพาณิชย์ มาตรา 1038\nห้ามมิให้ผู้เป็นหุ้นส่วนประกอบกิจการอย่างหนึ่งอย่างใดซึ่งมีสภาพดุจเดียวกัน และเป็นการแข่งขันกับกิจการของห้างหุ้นส่วนนั้น ไม่ว่าทำเพื่อประโยชน์ตนหรือประโยชน์ผู้อื่น โดยมิได้รับความยินยอมของผู้เป็นหุ้นส่วนคนอื่น ๆ\nถ้าผู้เป็นหุ้นส่วนคนใดทำการฝ่าฝืนต่อบทบัญญัติมาตรานี้ไซร้ ผู้เป็นหุ้นส่วนคนอื่น ๆ ชอบที่จะเรียกเอาผลกำไรซึ่งผู้นั้นหาได้ทั้งหมด หรือเรียกเอาค่าสินไหมทดแทนเพื่อการที่ห้างหุ้นส่วนได้รับความเสียหายเพราะเหตุนั้น แต่ท่านห้ามมิให้ฟ้องเรียกเมื่อพ้นเวลาปีหนึ่งนับแต่วันทำการฝ่าฝืน",
"section_num": "1038"
}
] |
ได้ กฎหมายห้ามผู้เป็นหุ้นส่วนในห้างหุ้นส่วนไม่จดทะเบียน ประกอบกิจการซึ่งมีสภาพเดียวกันกับห้างหุ้นส่วนฯ แต่ไม่ได้ห้ามที่จะไปร่วมลงหุ้นกับบุคคลอื่น โดยผู้เป็นหุ้นส่วนคนอื่นๆ ก็มีสิทธิเรียกผลกำไรทั้งหมดที่ผู้เป็นหุ้นส่วนที่ทำการฝ่าฝืนหามาได้
|
[] |
ให้ตัวแทนจัดการงานแทนบริษัทเป็นการทั่วไปในส่วนของงานบริษัท ตัวแทนดังกล่าวมีอำนาจในการประนีประนอมยอมความแทนบริษัทได้หรือไม่
|
ทำไม่ได้ เนื่องจากการที่ตัวแทนได้รับมอบอำนาจทั่วไป ตัวแทนสามารถจัดการทำงานแทนตัวการได้ทุกอย่าง ยกเว้นการประนีประนอมยอมความตัวแทนไม่สามารถแทนบริษัทได้ บริษัทต้องมอบอำนาจในการกระการแทนอีกต่างหาก
|
[
{
"law_name": "ประมวลกฎหมายแพ่งและพาณิชย์",
"section_content": "ประมวลกฎหมายแพ่งและพาณิชย์ มาตรา 801\nถ้าตัวแทนได้รับมอบอำนาจทั่วไป ท่านว่าจะทำกิจใด ๆ ในทางจัดการแทนตัวการก็ย่อมทำได้ทุกอย่าง\nแต่การเช่นอย่างจะกล่าวต่อไปนี้ ท่านว่าหาอาจจะทำได้ไม่ คือ\n(1) ขายหรือจำนองอสังหาริมทรัพย์\n(2) ให้เช่าอสังหาริมทรัพย์กว่าสามปีขึ้นไป\n(3) ให้\n(4) ประนีประนอมยอมความ\n(5) ยื่นฟ้องต่อศาล\n(6) มอบข้อพิพาทให้อนุญาโตตุลาการพิจารณา",
"section_num": "801"
}
] |
ทำไม่ได้ เนื่องจากการที่ตัวแทนได้รับมอบอำนาจทั่วไป ตัวแทนสามารถจัดการทำงานแทนตัวการได้ทุกอย่าง ยกเว้นการประนีประนอมยอมความตัวแทนไม่สามารถแทนบริษัทได้ บริษัทต้องมอบอำนาจในการกระการแทนอีกต่างหาก.
|
[] |
ตกลงกันว่าส่วนในงานของห้างหุ้นส่วนฯ จะต้องเป็นไปตามคะแนนเสียงข้างมาก ซึ่งจำนวนหุ้นที่ลงมีผลต่อคะแนนเสียงหรือไม่
|
ไม่มีผล ผู้เป็นหุ้นส่วนหนึ่งคนมีเสียงเป็นหนึ่งคะแนน โดยไม่ต้องคำนึงถึงจำนวนที่ลงหุ้นด้วยมากหรือน้อย
|
[
{
"law_name": "ประมวลกฎหมายแพ่งและพาณิชย์",
"section_content": "ประมวลกฎหมายแพ่งและพาณิชย์ มาตรา 1034\nถ้าได้ตกลงกันไว้ว่าการงานของห้างหุ้นส่วนนั้นจักให้เป็นไปตามเสียงข้างมากแห่งผู้เป็นหุ้นส่วนไซร้ ท่านให้ผู้เป็นหุ้นส่วนคนหนึ่งมีเสียงเป็นคะแนนหนึ่ง โดยไม่ต้องคำนึงถึงจำนวนที่ลงหุ้นด้วยมากหรือน้อย",
"section_num": "1034"
}
] |
ไม่มีผล ผู้เป็นหุ้นส่วนหนึ่งคนมีเสียงเป็นหนึ่งคะแนน โดยไม่ต้องคำนึงถึงจำนวนที่ลงหุ้นด้วยมากหรือน้อย
|
[] |
การประกันภัยในการรับขนคิดความเพียงแค่เฉพาะราคาค่าสินค้าเท่านั้นหรือไม่
|
ไม่ใช่ รวมถึงค่าระวางขนส่งและค่าใช้จ่ายอื่น ๆแล้วแต่กรณี โดยให้เพิ่มค่าระวางส่งของไปยังสถานที่ส่งมอบแก่ผู้รับตราส่ง กับทั้งค่าใช้จ่ายอื่น ๆ เนื่องด้วยการส่งของไปนั้นเข้าด้วย
|
[
{
"law_name": "ประมวลกฎหมายแพ่งและพาณิชย์",
"section_content": "ประมวลกฎหมายแพ่งและพาณิชย์ มาตรา 884\nถ้าของซึ่งขนส่งนั้นได้เอาประกันภัยเมื่ออยู่ในระหว่างส่งเดินทางไปท่านให้คิดมูลประกันภัยในของนั้นนับรวมทั้งราคาของ ณ สถานที่และในเวลาที่ผู้ขนส่งได้รับของ และให้เพิ่มค่าระวางส่งของไปยังสถานที่ส่งมอบแก่ผู้รับตราส่ง กับทั้งค่าใช้จ่ายอื่น ๆ เนื่องด้วยการส่งของไปนั้นเข้าด้วย\nกำไรอันจะพึงได้ในเวลาเมื่อส่งมอบของนั้น ย่อมจะคิดรวมเข้าเป็นมูลประกันภัยได้ต่อเมื่อได้มีข้อตกลงกันไว้เช่นนั้นชัดแจ้ง",
"section_num": "884"
}
] |
ไม่ใช่ รวมถึงค่าระวางขนส่งและค่าใช้จ่ายอื่น ๆแล้วแต่กรณี โดยให้เพิ่มค่าระวางส่งของไปยังสถานที่ส่งมอบแก่ผู้รับตราส่ง กับทั้งค่าใช้จ่ายอื่น ๆ เนื่องด้วยการส่งของไปนั้นเข้าด้วย
|
[] |
ผู้เป็นหุ้นส่วนในห้างหุ้นส่วนจดทะเบียน ซึ่งได้ออกจากเป็นหุ้นส่วนของห้างแล้ว 1 ปี ต้องรับผิดเกี่ยวกับหนี้ซึ่งเป็นของห้างฯ หรือไม่
|
ใช่ ยังต้องรับผิดเกี่ยวกับหนี้ของห้างหุ้นส่วนจดทะเบียนซึ่งได้เกิดขึ้นก่อนที่จะออกจากการเป็นหุ้นส่วนฯ นั้นอยู่ โดยมีจำกัดเพียงสองปีนับแต่เมื่อออกจากหุ้นส่วนฯ
|
[
{
"law_name": "ประมวลกฎหมายแพ่งและพาณิชย์",
"section_content": "ประมวลกฎหมายแพ่งและพาณิชย์ มาตรา 1068\nความรับผิดของผู้เป็นหุ้นส่วนในห้างหุ้นส่วนจดทะเบียน อันเกี่ยวแก่หนี้ซึ่งห้างหุ้นส่วนได้ก่อให้เกิดขึ้นก่อนที่ตนออกจากหุ้นส่วนนั้น ย่อมมีจำกัดเพียงสองปีนับแต่เมื่อออกจากหุ้นส่วน",
"section_num": "1068"
}
] |
ใช่ ยังต้องรับผิดเกี่ยวกับหนี้ของห้างหุ้นส่วนจดทะเบียนซึ่งได้เกิดขึ้นก่อนที่จะออกจากการเป็นหุ้นส่วนฯ นั้นอยู่ โดยมีจำกัดเพียงสองปีนับแต่เมื่อออกจากหุ้นส่วนฯ
|
[] |
หุ้นส่วนของห้างหุ้นส่วนจดทะเบียน จะไปเปิดธุรกิจเดียวกับกับห้างหุ้นส่วนจดทะเบียนที่ตนเองเป็นหุ้นส่วนได้หรือไม่
|
ไม่ได้ ห้างหุ้นส่วนสามัญจดทะเบียนมีกฎหมายห้ามผู้เป็นหุ้นส่วนประกอบการแข่งขันกับกิจการของห้างไว้ คือห้ามผู้เป็นหุ้นส่วนทุกคนประกอบกิจการอย่างหนึ่งอย่างใดอันมีสภาพเป็นอย่างเดียวกันและเป็นการแข่งขันกับกิจการของห้างหุ้นส่วนสามัญจดทะเบียนแล้วยังห้ามผู้เป็นหุ้นส่วนทุกคนในห้างหุ้นส่วนจดทะเบียนเข้าไปเป็นหุ้นส่วนไม่จำกัดความรับผิดในห้างหุ้นส่วนอื่น ซึ่งประกอบกิจการอันมีสภาพอย่างเดียวกัน และแข่งขันกับกิจการของห้างหุ้นส่วนจดทะเบียน
|
[
{
"law_name": "ประมวลกฎหมายแพ่งและพาณิชย์",
"section_content": "ประมวลกฎหมายแพ่งและพาณิชย์ มาตรา 1066\nห้ามมิให้ผู้เป็นหุ้นส่วนคนหนึ่งคนใดในห้างหุ้นส่วนจดทะเบียนประกอบกิจการอย่างหนึ่งอย่างใดอันมีสภาพเป็นอย่างเดียวกัน และเป็นการแข่งขันกับกิจการของห้างหุ้นส่วนนั้น ไม่ว่าทำเพื่อประโยชน์ตนหรือเพื่อประโยชน์ผู้อื่น หรือไปเข้าเป็นหุ้นส่วนไม่จำกัดความรับผิดในห้างหุ้นส่วนอื่น ซึ่งประกอบกิจการอันมีสภาพเป็นอย่างเดียวกัน และแข่งขันกับกิจการของห้างหุ้นส่วนจดทะเบียนนั้น เว้นไว้แต่จะได้รับคำยินยอมของผู้เป็นหุ้นส่วนอื่นทั้งหมด\nแต่ข้อห้ามเช่นว่ามานี้ ท่านว่าจะไม่พึงใช้ได้ ถ้าหากผู้เป็นหุ้นส่วนทั้งหลายได้รู้อยู่แล้วในเวลาเมื่อลงทะเบียนห้างหุ้นส่วนนั้นว่า ผู้เป็นหุ้นส่วนคนหนึ่งได้ทำกิจการ หรือเข้าเป็นหุ้นส่วนอยู่ในห้างหุ้นส่วนอื่นอันมีวัตถุที่ประสงค์อย่างเดียวกัน และในสัญญาเข้าหุ้นส่วนที่ทำไว้ต่อกันนั้นก็ไม่ได้บังคับให้ถอนตัวออก",
"section_num": "1066"
}
] |
ไม่ได้ ห้างหุ้นส่วนสามัญจดทะเบียนมีกฎหมายห้ามผู้เป็นหุ้นส่วนประกอบการแข่งขันกับกิจการของห้างไว้ คือห้ามผู้เป็นหุ้นส่วนทุกคนประกอบกิจการอย่างหนึ่งอย่างใดอันมีสภาพเป็นอย่างเดียวกันและเป็นการแข่งขันกับกิจการของห้างหุ้นส่วนสามัญจดทะเบียนแล้วยังห้ามผู้เป็นหุ้นส่วนทุกคนในห้างหุ้นส่วนจดทะเบียนเข้าไปเป็นหุ้นส่วนไม่จำกัดความรับผิดในห้างหุ้นส่วนอื่น ซึ่งประกอบกิจการอันมีสภาพอย่างเดียวกัน และแข่งขันกับกิจการของห้างหุ้นส่วนจดทะเบียน.
|
[] |
ผู้สลักหลังตั๋วเงินที่ถูกไล่เบี้ย ซึ่งได้จ่ายเงินตามตั๋วแลกเงินแล้ว ขีดฆ่าชื่อตัวเองที่หลักหลังตั๋วนั้นได้หรือไม่
|
ได้ ผู้สลักหลังทุกคนซึ่งเข้าถือเอาและใช้เงินตามตั๋วแลกเงินแล้ว จะขีดฆ่าคำสลักหลังของตนเองและของเหล่าผู้สลักหลังภายหลังตนนั้นเสียก็ได้
|
[
{
"law_name": "ประมวลกฎหมายแพ่งและพาณิชย์",
"section_content": "ประมวลกฎหมายแพ่งและพาณิชย์ มาตรา 970\nคู่สัญญาทุกฝ่ายซึ่งต้องรับผิดและถูกไล่เบี้ย หรืออยู่ในฐานะจะถูกไล่เบี้ยได้นั้น อาจจะใช้เงินแล้วเรียกให้เขาสละตั๋วเงินให้แก่ตนได้ รวมทั้งคำคัดค้านและบัญชีรับเงินด้วย\nผู้สลักหลังทุกคนซึ่งเข้าถือเอาและใช้เงินตามตั๋วแลกเงินแล้ว จะขีดฆ่าคำสลักหลังของตนเองและของเหล่าผู้สลักหลังภายหลังตนนั้นเสียก็ได้",
"section_num": "970"
}
] |
ได้ ผู้สลักหลังทุกคนซึ่งเข้าถือเอาและใช้เงินตามตั๋วแลกเงินแล้ว จะขีดฆ่าคำสลักหลังของตนเองและของเหล่าผู้สลักหลังภายหลังตนนั้นเสียก็ได้
|
[] |
ชำระหนี้ไม่ตรงตามจำนวนที่ระบุไว้ในสัญญา ต้องเสียเบี้ยปรับตามที่ระบุไว้ในสัญญาด้วยหรือไม่
|
ไม่ต้อง เนื่องจากการชำระหนี้ตามสัญญาไม่สมบูรณ์ และในสัญญาได้ตกลงกันด้วยข้อเบี้ยปรับเอาไว้ เบี้ยปรับเพราะเหตุผิดสัญญาตามประมวลกฎหมายแพ่งและพาณิชย์ซึ่งเป็นเรื่องของคู่สัญญาซึ่งเป็นเจ้าหนี้กับลูกหนี้ทำสัญญาไว้ต่อกันว่าลูกหนี้จะใช้เงินจำนวนหนึ่งเป็นเบี้ยปรับเมื่อตนไม่ชำระหนี้หรือไม่ชำระหนี้ให้ถูกต้องตามสมควร การที่ตกลงกันด้วยข้อเบี้ยปรับในการไม่ปฏิบัติตามสัญญานั้นก็ย่อมไม่สมบูรณ์ดุจกัน แม้ถึงคู่กรณีจะได้รู้ว่าข้อสัญญานั้นไม่สมบูรณ์
|
[
{
"law_name": "ประมวลกฎหมายแพ่งและพาณิชย์",
"section_content": "ประมวลกฎหมายแพ่งและพาณิชย์ มาตรา 384\nถ้าการชำระหนี้ตามที่สัญญาไว้นั้นไม่สมบูรณ์ การที่ตกลงกันด้วยข้อเบี้ยปรับในการไม่ปฏิบัติตามสัญญานั้นก็ย่อมไม่สมบูรณ์ดุจกัน แม้ถึงคู่กรณีจะได้รู้ว่าข้อสัญญานั้นไม่สมบูรณ์",
"section_num": "384"
}
] |
ไม่ต้อง
|
[] |
ดอกเบี้ยเงินเก็บที่ได้จากการเก็บเงินเป็นสินสมรสหรือไม่
|
ใช่ เป็นสินสมรส กฏหมายกำหนดให้ดอกผลส่วนตัวเป็นสินสมรสนับแต่สมรสกัน โดยดอกเบี้ยเป็นดอกผลนิตินัย แต่อย่างไรก็ตามต้นเงินเก็บก็ยังคงเป็นสินส่วนตัว แต่ดอกเบี้ยที่ได้หลังจากสมรสเป็นสินสมรส
|
[
{
"law_name": "ประมวลกฎหมายแพ่งและพาณิชย์",
"section_content": "ประมวลกฎหมายแพ่งและพาณิชย์ มาตรา 1474\nสินสมรสได้แก่ทรัพย์สิน\n(1) ที่คู่สมรสได้มาระหว่างสมรส\n(2) ที่ฝ่ายใดฝ่ายหนึ่งได้มาระหว่างสมรสโดยพินัยกรรมหรือโดยการให้เป็นหนังสือเมื่อพินัยกรรมหรือหนังสือยกให้ระบุว่าเป็นสินสมรส\n(3) ที่เป็นดอกผลของสินส่วนตัว\nถ้ากรณีเป็นที่สงสัยว่าทรัพย์สินอย่างหนึ่งเป็นสินสมรสหรือมิใช่ ให้สันนิษฐานไว้ก่อนว่าเป็นสินสมรส",
"section_num": "1474"
}
] |
ใช่ เป็นสินสมรส กฏหมายกำหนดให้ดอกผลส่วนตัวเป็นสินสมรสนับแต่สมรสกัน โดยดอกเบี้ยเป็นดอกผลนิตินัย แต่อย่างไรก็ตามต้นเงินเก็บก็ยังคงเป็นสินส่วนตัว แต่ดอกเบี้ยที่ได้หลังจากสมรสเป็นสินสมรส.
|
[] |
ผู้จัดมีจัดงานสัมนาได้สั่งชุดเบรคจากผู้ประกอบธุรกิจขายอาหารและเครื่องดื่มไปใช้ในงานสัมนาดังกล่าว แต่ยังไม่ได้จ่ายค่าชุคเบรค เช่นนี้ จะให้ผู้ประกอบธุรกิจขายอาหารและเครื่องดื่มที่จ่ายเงินค่าอาหารหรือเครื่องดื่ม เรียกค่าบริการกับผู้จัดงานสัมนาได้หรือไม่
|
ได้ โดยสิทธิเรียกร้องเรียกเอาค่าที่พัก อาหารหรือเครื่องดื่ม ค่าบริการหรือค่าการงานที่ได้ทำให้แก่ผู้มาพักหรือใช้บริการ รวมทั้งเงินที่ได้ออกทดรองไป ให้มีกำหนดอายุความสองปี
|
[
{
"law_name": "ประมวลกฎหมายแพ่งและพาณิชย์",
"section_content": "ประมวลกฎหมายแพ่งและพาณิชย์ มาตรา 193/34\nสิทธิเรียกร้องดังต่อไปนี้ ให้มีกำหนดอายุความสองปี\n(1) ผู้ประกอบการค้าหรืออุตสาหกรรม ผู้ประกอบหัตถกรรม ผู้ประกอบศิลปอุตสาหกรรมหรือช่างฝีมือ เรียกเอาค่าของที่ได้ส่งมอบ ค่าการงานที่ได้ทำ หรือค่าดูแลกิจการของผู้อื่น รวมทั้งเงินที่ได้ออกทดรองไป เว้นแต่เป็นการที่ได้ทำเพื่อกิจการของฝ่ายลูกหนี้นั้นเอง\n(2) ผู้ประกอบเกษตรกรรมหรือการป่าไม้ เรียกเอาค่าของที่ได้ส่งมอบอันเป็นผลิตผลทางเกษตรหรือป่าไม้ เฉพาะที่ใช้สอยในบ้านเรือนของฝ่ายลูกหนี้นั้นเอง\n(3) ผู้ขนส่งคนโดยสารหรือสิ่งของหรือผู้รับส่งข่าวสาร เรียกเอาค่าโดยสาร ค่าระวาง ค่าเช่า ค่าธรรมเนียม รวมทั้งเงินที่ได้ออกทดรองไป\n(4) ผู้ประกอบธุรกิจโรงแรมหรือหอพัก ผู้ประกอบธุรกิจในการจำหน่ายอาหารและเครื่องดื่ม หรือผู้ประกอบธุรกิจสถานบริการตามกฎหมายว่าด้วยสถานบริการเรียกเอาค่าที่พัก อาหารหรือเครื่องดื่ม ค่าบริการหรือค่าการงานที่ได้ทำให้แก่ผู้มาพักหรือใช้บริการ รวมทั้งเงินที่ได้ออกทดรองไป\n(5) ผู้ขายสลากกินแบ่ง สลากกินรวบ หรือสลากที่คล้ายคลึงกัน เรียกเอาค่าขายสลาก เว้นแต่เป็นการขายเพื่อการขายต่อ\n(6) ผู้ประกอบธุรกิจในการให้เช่าสังหาริมทรัพย์ เรียกเอาค่าเช่า\n(7) บุคคลซึ่งมิได้เข้าอยู่ในประเภทที่ระบุไว้ใน (1) แต่เป็นผู้ประกอบธุรกิจในการดูแลกิจการของผู้อื่นหรือรับทำงานการต่าง ๆ เรียกเอาสินจ้างอันจะพึงได้รับในการนั้น รวมทั้งเงินที่ได้ออกทดรองไป\n(8) ลูกจ้างซึ่งรับใช้การงานส่วนบุคคล เรียกเอาค่าจ้างหรือสินจ้างอย่างอื่นเพื่อการงานที่ทำ รวมทั้งเงินที่ได้ออกทดรองไป หรือนายจ้างเรียกเอาคืนซึ่งเงินเช่นว่านั้นที่ตนได้จ่ายล่วงหน้าไป\n(9) ลูกจ้างไม่ว่าจะเป็นลูกจ้างประจำ ลูกจ้างชั่วคราว หรือลูกจ้างรายวัน รวมทั้งผู้ฝึกหัดงาน เรียกเอาค่าจ้างหรือสินจ้างอย่างอื่น รวมทั้งเงินที่ได้ออกทดรองไป หรือนายจ้างเรียกเอาคืนซึ่งเงินเช่นว่านั้นที่ตนได้จ่ายล่วงหน้าไป\n(10) ครูสอนผู้ฝึกหัดงาน เรียกเอาค่าฝึกสอนและค่าใช้จ่ายอย่างอื่นตามที่ได้ตกลงกันไว้ รวมทั้งเงินที่ได้ออกทดรองไป\n(11) เจ้าของสถานศึกษาหรือสถานพยาบาล เรียกเอาค่าธรรมเนียมการเรียนและค่าธรรมเนียมอื่น ๆ หรือค่ารักษาพยาบาลและค่าใช้จ่ายอย่างอื่น รวมทั้งเงินที่ได้ออกทดรองไป\n(12) ผู้รับคนไว้เพื่อการบำรุงเลี้ยงดูหรือฝึกสอน เรียกเอาค่าการงานที่ทำให้รวมทั้งเงินที่ได้ออกทดรองไป\n(13) ผู้รับเลี้ยงหรือฝึกสอนสัตว์ เรียกเอาค่าการงานที่ทำให้ รวมทั้งเงินที่ได้ออกทดรองไป\n(14) ครูหรืออาจารย์ เรียกเอาค่าสอน\n(15) ผู้ประกอบวิชาชีพเวชกรรม ทันตกรรม การพยาบาล การผดุงครรภ์ ผู้ประกอบการบำบัดโรคสัตว์ หรือผู้ประกอบโรคศิลปะสาขาอื่น เรียกเอาค่าการงานที่ทำให้รวมทั้งเงินที่ได้ออกทดรองไป\n(16) ทนายความหรือผู้ประกอบวิชาชีพทางกฎหมาย รวมทั้งพยานผู้เชี่ยวชาญเรียกเอาค่าการงานที่ทำให้ รวมทั้งเงินที่ได้ออกทดรองไป หรือคู่ความเรียกเอาคืนซึ่งเงินเช่นว่านั้นที่ตนได้จ่ายล่วงหน้าไป\n(17) ผู้ประกอบวิชาชีพวิศวกรรม สถาปัตยกรรม ผู้สอบบัญชี หรือผู้ประกอบวิชาชีพอิสระอื่น เรียกเอาค่าการงานที่ทำให้ รวมทั้งเงินที่ได้ออกทดรองไป หรือผู้ว่าจ้างให้ประกอบการงานดังกล่าวเรียกเอาคืนซึ่งเงินเช่นว่านั้นที่ตนได้จ่ายล่วงหน้าไป",
"section_num": "193/34"
}
] |
ได้ โดยสิทธิเรียกร้องเรียกเอาค่าที่พัก อาหารหรือเครื่องดื่ม ค่าบริการหรือค่าการงานที่ได้ทำให้แก่ผู้มาพักหรือใช้บริการ รวมทั้งเงินที่ได้ออกทดรองไป ให้มีกำหนดอายุความสองปี
|
[] |
ตัวแทน ต้องรับผิดในการกระทำของตัวแทนช่วงหรือไม่
|
รับผิดแค่บางกรณี เช่นนายจ้างได้ระบุให้ตัวแทนของนายจ้างให้ตัวแทนสามารถตั้งตัวแทนช่วง ตัวแทนผู้นั้นจะต้องรับผิดในกรณีที่ตนได้รู้ว่าตัวแทนช่วงนั้นเป็นผู้ที่ไม่เหมาะแก่การ หรือเป็นผู้ที่ไม่สมควรไว้วางใจแล้วและไม่ได้แจ้งความนั้นให้ตัวการทราบหรือไม่ได้เลิกถอนตัวแทนช่วงนั้น
|
[
{
"law_name": "ประมวลกฎหมายแพ่งและพาณิชย์",
"section_content": "ประมวลกฎหมายแพ่งและพาณิชย์ มาตรา 813\nตัวแทนผู้ใดตั้งตัวแทนช่วงตามที่ตัวการระบุตัวให้ตั้ง ท่านว่าตัวแทนผู้นั้นจะต้องรับผิดแต่เพียงในกรณีที่ตนได้รู้ว่าตัวแทนช่วงนั้นเป็นผู้ที่ไม่เหมาะแก่การ หรือเป็นผู้ที่ไม่สมควรไว้วางใจแล้วและมิได้แจ้งความนั้นให้ตัวการทราบหรือมิได้เลิกถอนตัวแทนช่วงนั้นเสียเอง",
"section_num": "813"
}
] |
รับผิดแค่บางกรณี เช่นนายจ้างได้ระบุให้ตัวแทนของนายจ้างให้ตัวแทนสามารถตั้งตัวแทนช่วง ตัวแทนผู้นั้นจะต้องรับผิดในกรณีที่ตนได้รู้ว่าตัวแทนช่วงนั้นเป็นผู้ที่ไม่เหมาะแก่การ หรือเป็นผู้ที่ไม่สมควรไว้วางใจแล้วและไม่ได้แจ้งความนั้นให้ตัวการทราบหรือไม่ได้เลิกถอนตัวแทนช่วงนั้น.
|
[] |
ทำสัญญาซื้อขายที่ดิน ส.ป.ก. ได้หรือไม่
|
ไม่ได้ เนื่องจากวัตถุประสงค์ของการซื้อขายที่ดิน ส.ป.ก. นั้น วัตถุประสงค์เป็นการต้องห้ามชัดแจ้งโดยกฎหมายเป็นการพ้นวิสัย ซึ่งต้องห้าม พ.ร.บ. ปฏิรูปที่ดินฯ มาตรา 39
|
[
{
"law_name": "ประมวลกฎหมายแพ่งและพาณิชย์",
"section_content": "ประมวลกฎหมายแพ่งและพาณิชย์ มาตรา 150\nการใดมีวัตถุประสงค์เป็นการต้องห้ามชัดแจ้งโดยกฎหมายเป็นการพ้นวิสัยหรือเป็นการขัดต่อความสงบเรียบร้อยหรือศีลธรรมอันดีของประชาชน การนั้นเป็นโมฆะ",
"section_num": "150"
}
] |
ไม่ได้
|
[] |
หลังจากที่บริษัทจดทะเบียน และบริษัทต้องการเปลี่ยนแปลง หรือเพิ่มเติมข้อบังคับของบริษัท บริษัทสามารถทำได้หรือไม่
|
ทำได้ แต่บริษัทต้องไปจดทะเบียนภายในกำหนดสิบสี่วันนับแต่วันที่ได้มีการลงมติพิเศษที่ได้ลงมติให้เปลี่ยนแปลง หรือเพิ่มเติมหน้าข้อบังคับของบริษัทนั้น เพื่อต้องการให้บุคคลภายนอกที่มาติดต่อกับบริษัททราบข้อบังคับของบริษัทว่ามีข้อบังคับอย่างไรบ้างเมื่อต้องทำสัญญากับบริษัทจะทราบถึงข้อบังคับและทราบว่าปฏิบัติอะไรได้บ้างจากข้อบังคับนั้นๆ
|
[
{
"law_name": "ประมวลกฎหมายแพ่งและพาณิชย์",
"section_content": "ประมวลกฎหมายแพ่งและพาณิชย์ มาตรา 1146\nบรรดาข้อบังคับอันได้ตั้งขึ้นใหม่ หรือได้เพิ่มเติมเปลี่ยนแปลงนั้นเป็นหน้าที่ของบริษัทที่จะจัดให้ไปจดทะเบียนภายในกำหนดสิบสี่วันนับแต่วันที่ได้มีการลงมติพิเศษ",
"section_num": "1146"
}
] |
ทำได้ แต่บริษัทต้องไปจดทะเบียนภายในกำหนดสิบสี่วันนับแต่วันที่ได้มีการลงมติพิเศษที่ได้ลงมติให้เปลี่ยนแปลง หรือเพิ่มเติมหน้าข้อบังคับของบริษัทนั้น
|
[] |
เจ้าของบ้านเช่า ขายบ้านให้กับคนอื่น คนเช่าต้องออกจากบ้านเช่านั้นหรือไม่
|
ไม่ต้องออกจากบ้านเช่า เนื่องจากการที่เจ้าของบ้าน ขายบ้านต่อให้กับคนอื่น คนที่ซื้อต่อบ้านนั้นจะได้รับไปทั้งสิทธิและหน้าที่ของเจ้าของบ้านเดิม ถ้าเจ้าของบ้านเดิมมีกับผู้เช่าอยู่แล้ว และในระหว่างการโอนกรรมสิทธิ์ซื้อขายบ้านหลังนั้นสัญญาเช่ายังไม่ได้หมดไป หรือยังไม่ถึงกำหนดของสัญญาเช่าเช่นนี้ การโอนบ้านเปลี่ยนเจ้าของบ้านไม่ได้ทำให้สิทธิในการเช่าเดิมไม่ได้ระงับด้วย ทั้งนี้คนที่ซื้อบ้านซึ่งเป็นเจ้าของบ้านคนใหม่ต้องปฏิบัติตามสัญญาเช่าเดิมที่มีไว้กับผู้เช่าต่อจนกว่าจะหมดสัญญาเช่านั้น
|
[
{
"law_name": "ประมวลกฎหมายแพ่งและพาณิชย์",
"section_content": "ประมวลกฎหมายแพ่งและพาณิชย์ มาตรา 569\nอันสัญญาเช่าอสังหาริมทรัพย์นั้นย่อมไม่ระงับไปเพราะเหตุโอนกรรมสิทธิ์ทรัพย์สินซึ่งให้เช่า\nผู้รับโอนย่อมรับไปทั้งสิทธิและหน้าที่ของผู้โอนซึ่งมีต่อผู้เช่านั้นด้วย",
"section_num": "569"
}
] |
ไม่ต้องออกจากบ้านเช่า เนื่องจากการที่เจ้าของบ้าน ขายบ้านต่อให้กับคนอื่น คนที่ซื้อต่อบ้านนั้นจะได้รับไปทั้งสิทธิและหน้าที่ของเจ้าของบ้านเดิม ถ้าเจ้าของบ้านเดิมมีกับผู้เช่าอยู่แล้ว และในระหว่างการโอนกรรมสิทธิ์ซื้อขายบ้านหลังนั้นสัญญาเช่ายังไม่ได้หมดไป หรือยังไม่ถึงกำหนดของสัญญาเช่าเช่นนี้ การโอนบ้านเปลี่ยนเจ้าของบ้านไม่ได้ทำให้สิทธิในการเช่าเดิมไม่ได้ระงับด้วย ทั้งนี้คนที่ซื้อบ้านซึ่งเป็นเจ้าของบ้านคนใหม่ต้องปฏิบัติตามสัญญาเช่าเดิมที่มีไว้กับผู้เช่าต่อจนกว่าจะหมดสัญญาเช่านั้น.
|
[] |
ค่าใช้สอยในการตรวจงานบริษัทและการทำรายงาน ผู้ยื่นเรื่องขอให้ตรวจต้องทำการออกเองค่าใช้สอยในการตรวจเองหรือไม่
|
ใช่ ผู้ยื่นเรื่องราวขอให้ตรวจต้องใช้ค่าใช้สอยที่เกี่ยวกับค่าใช้สอยในการตรวจการตรวจงานบริษัทและการทำรายงาน เว้นแต่ถ้าบริษัทในการประชุมใหญ่ครั้งแรก เมื่อตรวจสำเร็จลงแล้วได้ยินยอมว่าจะจ่ายจากสินทรัพย์ของบริษัทนั้น
|
[
{
"law_name": "ประมวลกฎหมายแพ่งและพาณิชย์",
"section_content": "ประมวลกฎหมายแพ่งและพาณิชย์ มาตรา 1218\nค่าใช้สอยในการตรวจเช่นนี้ ผู้ยื่นเรื่องราวขอให้ตรวจต้องใช้ทั้งสิ้น เว้นแต่ถ้าบริษัทในคราวประชุมใหญ่ครั้งแรกเมื่อตรวจสำเร็จลงแล้วได้ยินยอมว่าจะจ่ายจากสินทรัพย์ของบริษัทนั้น",
"section_num": "1218"
}
] |
ใช่ ผู้ยื่นเรื่องราวขอให้ตรวจต้องใช้ค่าใช้สอยที่เกี่ยวกับค่าใช้สอยในการตรวจการตรวจงานบริษัทและการทำรายงาน เว้นแต่ถ้าบริษัทในการประชุมใหญ่ครั้งแรก เมื่อตรวจสำเร็จลงแล้วได้ยินยอมว่าจะจ่ายจากสินทรัพย์ของบริษัทนั้น.
|
[] |
กู้ยืมเงินแล้วคิดดอกเบี้ยเกินที่กฎหมายกำหนด สัญญานั้นตกเป็นโมฆะทั้งหมดหรือไม่
|
ไม่ตกเป็นโมฆะทั้งหมด การตกลงดอกเบี้ยเกินกว่าที่กฎหมายกำหนด ตกเป็นโมฆะเฉพาะส่วนที่เป็นดอกเบี้ยที่เกินกว่ากฎหมายกำหนด แต่ส่วนเงินต้นยังคงสมบูรณ์ ซึ่งผู้ให้กู้มีเจตนาที่จะแบ่งแยกการกู้เงินออกเป็นสองส่วน คือส่วนที่เป็นเงินดอกเบี้ย และส่วนที่เป็นเงินต้นแยกส่วนกัน ส่วนนิติกรรมการกู้ยืมยังคงสมบูรณ์อยู่ตาม ป.พ.พ. มาตรา 173 หนี้กู้ยืมส่วนเงินต้นจึงเป็นหนี้ที่สมบูรณ์
|
[
{
"law_name": "ประมวลกฎหมายแพ่งและพาณิชย์",
"section_content": "ประมวลกฎหมายแพ่งและพาณิชย์ มาตรา 173\nถ้าส่วนหนึ่งส่วนใดของนิติกรรมเป็นโมฆะ นิติกรรมนั้นย่อมตกเป็นโมฆะทั้งสิ้น เว้นแต่จะพึงสันนิษฐานได้โดยพฤติการณ์แห่งกรณีว่า คู่กรณีเจตนาจะให้ส่วนที่ไม่เป็นโมฆะนั้นแยกออกจากส่วนที่เป็นโมฆะได้",
"section_num": "173"
}
] |
ไม่ตกเป็นโมฆะทั้งหมด การตกลงดอกเบี้ยเกินกว่าที่กฎหมายกำหนด ตกเป็นโมฆะเฉพาะส่วนที่เป็นดอกเบี้ยที่เกินกว่ากฎหมายกำหนด แต่ส่วนเงินต้นยังคงสมบูรณ์
|
[] |
พ่อ แม่ที่หย่ากัน แล้วลูกต้องอยู่กับแม่ พ่อต้องจ่ายเงินค่าเทอมหรือค่ากินอยู่ให้ลูกไหม
|
พ่อยังต้องอุปการะเลี้ยงดูลูก ถ้าลูกเป็นลูกโดยชอบด้วยกฎหมาย หรือพ่อได้รับรองบุตรไว้ แม้พ่อกับแม่ได้หย่าร้างกันไปแล้วก็ตาม
|
[
{
"law_name": "ประมวลกฎหมายแพ่งและพาณิชย์",
"section_content": "ประมวลกฎหมายแพ่งและพาณิชย์ มาตรา 1584\nการที่ผู้ใช้อำนาจปกครองถูกถอนอำนาจปกครองบางส่วนหรือทั้งหมด ไม่เป็นเหตุให้ผู้นั้นพ้นจากหน้าที่อุปการะเลี้ยงดูผู้เยาว์ตามกฎหมาย",
"section_num": "1584"
}
] |
พ่อยังต้องอุปการะเลี้ยงดูลูก ถ้าลูกเป็นลูกโดยชอบด้วยกฎหมาย หรือพ่อได้รับรองบุตรไว้ แม้พ่อกับแม่ได้หย่าร้างกันไปแล้วก็ตาม
|
[] |
ขับรถชนกันโดยที่ประมาททั้งคู่ และต้องการเรียกใช้ค่าสินไหมทดแทน จะเอาเรื่องความเสียหายมากหรือน้อยที่ขึ้นมาเป็นเกณฑ์เพื่อกำหนดค่าเสียหายได้ ใช่หรือไม่
|
ไม่ใช่ การเรียกกำหนดค่าเสียหาย จะพิจารณาถึงพฤติการณ์ว่าฝ่ายไหนเป็นผู้ก่อความเสียหายยิ่งหย่อนกว่ากันอย่างไร ซึ่งต้องถือเอาการกระทำละเมิดมาเป็นเกณฑ์ในการพิจารณา ไม่ได้เอาความเสียหายมากน้อยเป็นเกณฑ์กำหนดค่าความเสียหาย
|
[
{
"law_name": "ประมวลกฎหมายแพ่งและพาณิชย์",
"section_content": "ประมวลกฎหมายแพ่งและพาณิชย์ มาตรา 223\nถ้าฝ่ายผู้เสียหายได้มีส่วนทำความผิดอย่างใดอย่างหนึ่งก่อให้เกิดความเสียหายด้วยไซร้ ท่านว่าหนี้อันจะต้องใช้ค่าสินไหมทดแทนแก่ฝ่ายผู้เสียหายมากน้อยเพียงใดนั้นต้องอาศัยพฤติการณ์เป็นประมาณ ข้อสำคัญก็คือว่าความเสียหายนั้นได้เกิดขึ้นเพราะฝ่ายไหนเป็นผู้ก่อยิ่งหย่อนกว่ากันเพียงไร\nวิธีเดียวกันนี้ ท่านให้ใช้แม้ทั้งที่ความผิดของฝ่ายผู้ที่เสียหายจะมีแต่เพียงละเลยไม่เตือนลูกหนี้ให้รู้สึกถึงอันตรายแห่งการเสียหายอันเป็นอย่างร้ายแรงผิดปกติ ซึ่งลูกหนี้ไม่รู้หรือไม่อาจจะรู้ได้ หรือเพียงแต่ละเลยไม่บำบัดปัดป้อง หรือบรรเทาความเสียหายนั้นด้วย อนึ่งบทบัญญัติแห่งมาตรา 220 นั้นท่านให้นำมาใช้บังคับด้วยโดยอนุโลม",
"section_num": "223"
}
] |
ไม่ใช่ การเรียกกำหนดค่าเสียหาย จะพิจารณาถึงพฤติการณ์ว่าฝ่ายไหนเป็นผู้ก่อความเสียหายยิ่งหย่อนกว่ากันอย่างไร ซึ่งต้องถือเอาการกระทำละเมิดมาเป็นเกณฑ์ในการพิจารณา ไม่ได้เอาความเสียหายมากน้อยเป็นเกณฑ์กำหนดค่าความเสียหาย.
|
[
{
"law_name": "ประมวลกฎหมายแพ่งและพาณิชย์",
"section_content": "ประมวลกฎหมายแพ่งและพาณิชย์ มาตรา 220\nลูกหนี้ต้องรับผิดชอบในความผิดของตัวแทนแห่งตนกับทั้งของบุคคลที่ตนใช้ในการชำระหนี้นั้นโดยขนาดเสมอกับว่าเป็นความผิดของตนเองฉะนั้น แต่บทบัญญัติแห่งมาตรา 373 หาใช้บังคับแก่กรณีเช่นนี้ด้วยไม่",
"section_num": "220"
}
] |
เช็คที่ลายมือชื่อผู้สั่งจ่ายปลอม ธนาคารเป็นผู้ต้องรับผิดเองหรือไม่
|
ใช่ ธนาคารต้องเป็นผู้รับผิดเอง เนื่องจากกฎหมายประสงค์ให้ธนาคารใช้ความระมัดระวังในเรื่องลายมือชื่อผู้สั่งจ่ายยิ่งกว่าในเรื่องลายมือชื่อของผู้รับเงิน หรือผู้สลักหลัง และกฎหมายให้ความคุ้มครองแก่ธนาคารที่จ่ายเงินไปตามทางค้าปกติโดยสุจริตปราศจากประมาทเลินเล่อเฉพาะในกรณีที่ลายมือชื่อผู้รับเงินหรือลายมือชื่อผู้สลักหลังเป็นลายมือชื่อปลอมเท่านั้น ส่วนลายมือชื่อผู้สั่งจ่ายปลอมนั้นกฎหมายไม่ได้ให้ความคุ้มครอง
|
[
{
"law_name": "ประมวลกฎหมายแพ่งและพาณิชย์",
"section_content": "ประมวลกฎหมายแพ่งและพาณิชย์ มาตรา 1009\nถ้ามีผู้นำตั๋วเงินชนิดจะพึงใช้เงินตามเขาสั่งเมื่อทวงถามมาเบิกต่อธนาคารใด และธนาคารนั้นได้ใช้เงินให้ไปตามทางค้าปกติโดยสุจริตและปราศจากประมาทเลินเล่อไซร้ ท่านว่าธนาคารไม่มีหน้าที่จะต้องนำสืบว่าการสลักหลังของผู้รับเงิน หรือการสลักหลังในภายหลังรายใด ๆ ได้ทำไปด้วยอาศัยรับมอบอำนาจแต่บุคคลซึ่งอ้างเอาเป็นเจ้าของคำสลักหลังนั้น และถึงแม้ว่ารายการสลักหลังนั้นจะเป็นสลักหลังปลอมหรือปราศจากอำนาจก็ตาม ท่านให้ถือว่าธนาคารได้ใช้เงินไปถูกระเบียบ",
"section_num": "1009"
}
] |
ใช่ ธนาคารต้องเป็นผู้รับผิดเอง เนื่องจากกฎหมายประสงค์ให้ธนาคารใช้ความระมัดระวังในเรื่องลายมือชื่อผู้สั่งจ่ายยิ่งกว่าในเรื่องลายมือชื่อของผู้รับเงิน หรือผู้สลักหลัง และกฎหมายให้ความคุ้มครองแก่ธนาคารที่จ่ายเงินไปตามทางค้าปกติโดยสุจริตปราศจากประมาทเลินเล่อเฉพาะในกรณีที่ลายมือชื่อผู้รับเงินหรือลายมือชื่อผู้สลักหลังเป็นลายมือชื่อปลอมเท่านั้น ส่วนลายมือชื่อผู้สั่งจ่ายปลอมนั้นกฎหมายไม่ได้ให้ความคุ้มครอง.
|
[] |
👩🏻⚖️ NitiBench: A Thai Legal Benchmark for RAG
[📄 Technical Report] | [👨💻 Github Repository]
This dataset provides the test data for evaluating LLM frameworks, such as RAG or LCLM. The benchmark consists of two datasets:
🏛️ NitiBench-CCL
Derived from the WangchanX-Legal-ThaiCCL-RAG Dataset, our version includes an additional preprocessing step in which we separate the reasoning process from the final answer. The dataset contains 35 pieces of legislation related to Corporate and Commercial Law (CCL). Information about the 35 pieces of legislation is provided in the table below:
| Legislation | Legal Terminology | Training | Test |
|---|---|---|---|
| Organic Act on Counter Corruption, B.E. 2561 | organic law | ✓ | |
| Civil and Commercial Code | code | ✓ | ✓ |
| Revenue Code | code | ✓ | ✓ |
| Accounting Act, B.E. 2543 | act | ✓ | ✓ |
| Accounting Profession Act, B.E. 2547 | act | ✓ | ✓ |
| Act on Disciplinary Offenses of Government Officials Performing Duties in Agencies Other than Government Agencies, B.E. 2534 | act | ✓ | |
| Act on Offences of Officials Working in State Agencies or Organizations, B.E. 2502 | act | ✓ | |
| Act on Offences Relating to Registered Partnerships, Limited Partnerships, Companies Limited, Associations and Foundations, B.E. 2499 | act | ✓ | ✓ |
| Act on the Establishment of Government Organizations, B.E. 2496 | act | ✓ | |
| Act on the Management of Shares and Stocks of Ministers, B.E. 2543 | act | ✓ | |
| Act Repealing the Agricultural Futures Trading Act, B.E. 2542 B.E. 2558 | act | ✓ | |
| Budget Procedure Act, B.E. 2561 | act | ✓ | |
| Business Registration Act, B.E. 2499 | act | ✓ | ✓ |
| Chamber of Commerce Act, B.E. 2509 | act | ✓ | ✓ |
| Derivatives Act, B.E. 2546 | act | ✓ | ✓ |
| Energy Conservation Promotion Act, B.E. 2535 | act | ✓ | ✓ |
| Energy Industry Act, B.E. 2550 | act | ✓ | ✓ |
| Financial Institutions Business Act, B.E. 2551 | act | ✓ | ✓ |
| Fiscal Discipline Act, B.E. 2561 | act | ✓ | |
| Foreign Business Act, B.E. 2542 | act | ✓ | ✓ |
| Government Procurement and Supplies Management Act, B.E. 2560 | act | ✓ | |
| National Economic and Social Development Act, B.E. 2561 | act | ✓ | |
| Petroleum Income Tax Act, B.E. 2514 | act | ✓ | ✓ |
| Provident Fund Act, B.E. 2530 | act | ✓ | ✓ |
| Public Limited Companies Act, B.E. 2535 | act | ✓ | ✓ |
| Secured Transactions Act, B.E. 2558 | act | ✓ | ✓ |
| Securities and Exchange Act, B.E. 2535 | act | ✓ | ✓ |
| State Enterprise Capital Act, B.E. 2542 | act | ✓ | |
| State Enterprise Committee and Personnel Qualifications Standards Act, B.E. 2518 | act | ✓ | |
| State Enterprise Development and Governance Act, B.E. 2562 | act | ✓ | |
| State Enterprise Labor Relations Act, B.E. 2543 | act | ✓ | |
| Trade Association Act, B.E. 2509 | act | ✓ | ✓ |
| Trust for Transactions in Capital Market Act, B.E. 2550 | act | ✓ | ✓ |
| Emergency Decree on Digital Asset Businesses, B.E. 2561 | emergency decree | ✓ | |
| Emergency Decree on Special Purpose Juristic Person for Securitization, B.E. 2540 | emergency decree | ✓ | ✓ |
The training split of nitibench-ccl can be found in the WangchanX-Legal-ThaiCCL-RAG dataset.
Data Format
Each data point contains four columns:
question: str— A question relevant to therelevant_laws.answer: str— The original answer generated by an LLM, which has been revised and edited by legal experts to include both the reasoning steps and the final answer.relevant_laws: List[Dict[str, str]]— A list of relevant law name, section, and contents.reference_answer: str— The answer to the question based on therelevant_laws, provided without the reasoning steps.reference_laws: List[Dict[str, str]]- A list of referenced law mentioned inrelevant_lawscolumn.
Formally, given the data triple ((q, T={p_1, p_2, \dots, p_K}, y)), (q) represents the question, (T) represents relevant_laws, and (y) represents the answer.
Data Curation
Using the notation described above, the data was curated as follows:
- Queries ((q)) and answers ((y)) were manually crafted by legal experts based on a single section sampled from the legal texts of the 35 pieces of legislation.
- For each data triple ((q, T, y)), the manually crafted question was carefully quality-assured by a second legal expert.
Thus, for the test data, there is only one positive per query ((|T|=1)). The diagram below shows how the test data was collected.
💸 NitiBench-Tax
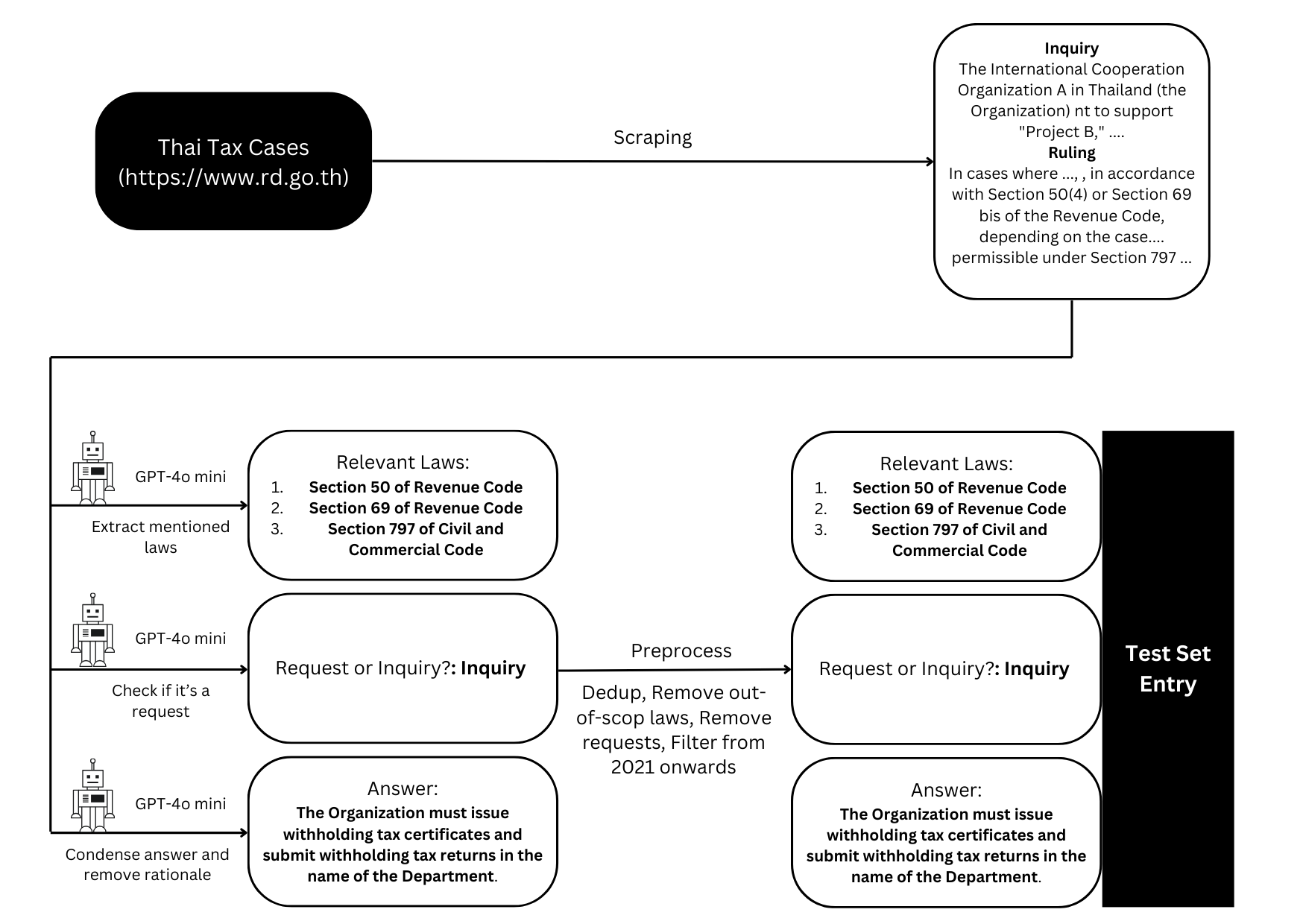
This subset provides a question, relevant laws, and an answer for each data point. Instead of having legal experts manually craft the questions, we scraped the data from a reliable source: the Revenue Department Website. This subset contains Tax Ruling Cases officially provided by the Revenue Department since 2021. As a result, this subset is considerably more challenging, as it requires extensive legal reasoning both for searching for relevant documents and for generating the answer. The data collection procedure is illustrated in the figure below:
Data Format
This split uses the same format as described in the NitiBench-CCL split.
Contact
For any inquiries or concerns, please reach out to us via email: Chompakorn Chaksangchaichot.
Citation
@inproceedings{akarajaradwong-etal-2025-nitibench,
title = "{N}iti{B}ench: Benchmarking {LLM} Frameworks on {T}hai Legal Question Answering Capabilities",
author = "Akarajaradwong, Pawitsapak and
Pothavorn, Pirat and
Chaksangchaichot, Chompakorn and
Tasawong, Panuthep and
Nopparatbundit, Thitiwat and
Pratai, Keerakiat and
Nutanong, Sarana",
editor = "Christodoulopoulos, Christos and
Chakraborty, Tanmoy and
Rose, Carolyn and
Peng, Violet",
booktitle = "Proceedings of the 2025 Conference on Empirical Methods in Natural Language Processing",
month = nov,
year = "2025",
address = "Suzhou, China",
publisher = "Association for Computational Linguistics",
url = "https://aclanthology.org/2025.emnlp-main.1739/",
doi = "10.18653/v1/2025.emnlp-main.1739",
pages = "34292--34315",
ISBN = "979-8-89176-332-6",
abstract = "Large language models (LLMs) show promise in legal question answering (QA), yet Thai legal QA systems face challenges due to limited data and complex legal structures. We introduce NitiBench, a novel benchmark featuring two datasets: (1) NitiBench-CCL, covering Thai financial laws, and (2) NitiBench-Tax, containing Thailand{'}s official tax rulings. Our benchmark also consists of specialized evaluation metrics suited for Thai legal QA. We evaluate retrieval-augmented generation (RAG) and long-context LLM (LCLM) approaches across three key dimensions: (1) the benefits of domain-specific techniques like hierarchy-aware chunking and cross-referencing, (2) comparative performance of RAG components, e.g., retrievers and LLMs, and (3) the potential of long-context LLMs to replace traditional RAG systems. Our results reveal that domain-specific components slightly improve over naive methods. At the same time, existing retrieval models still struggle with complex legal queries, and long-context LLMs have limitations in consistent legal reasoning. Our study highlights current limitations in Thai legal NLP and lays a foundation for future research in this emerging domain."
}
@misc{akarajaradwong2025nitibenchcomprehensivestudiesllm,
title={NitiBench: A Comprehensive Studies of LLM Frameworks Capabilities for Thai Legal Question Answering},
author={Pawitsapak Akarajaradwong and Pirat Pothavorn and Chompakorn Chaksangchaichot and Panuthep Tasawong and Thitiwat Nopparatbundit and Sarana Nutanong},
year={2025},
eprint={2502.10868},
archivePrefix={arXiv},
primaryClass={cs.CL},
url={https://arxiv.org/abs/2502.10868},
}
License
This dataset is provided under the MIT License.
Acknowledgment
We sincerely appreciate the generous support from the WangchanX program sponsors—PTT, SCB, and SCBX—whose funding made this project possible. We are also grateful for the invaluable collaboration with VISTEC, which was crucial in bringing this project to fruition.
- Downloads last month
- 489

