Model description

More information needed

Intended uses & limitations

More information needed

Training and evaluation data

More information needed

Training procedure

Training hyperparameters

The following hyperparameters were used during training:

  • optimizer: {'name': 'Adam', 'learning_rate': 0.001, 'decay': 0.0, 'beta_1': 0.9, 'beta_2': 0.999, 'epsilon': 1e-07, 'amsgrad': False}
  • training_precision: float32

Training Metrics

Epochs Train Loss Train Accuracy Validation Loss Validation Accuracy
1 0.315 0.915 0.066 0.983
2 0.089 0.982 0.049 0.99
3 0.078 0.987 0.084 0.983
4 0.059 0.983 0.033 0.993
5 0.042 0.99 0.053 0.99
6 0.042 0.996 0.019 0.993
7 0.013 0.999 0.067 0.987
8 0.055 0.988 0.049 0.99
9 0.005 1.0 0.039 0.993
10 0.005 1.0 0.038 0.99
11 0.039 0.995 0.214 0.97
12 0.008 1.0 0.039 0.99
13 0.002 1.0 0.047 0.993
14 0.016 0.999 0.057 0.99
15 0.046 0.993 0.026 0.997
16 0.002 1.0 0.06 0.99

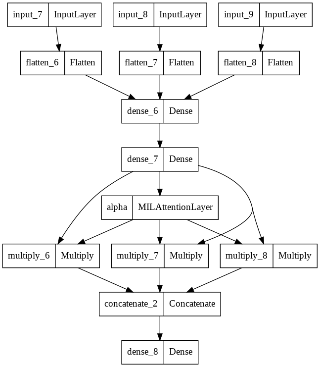
Model Plot

View Model Plot

Model Image

Downloads last month
-
Inference Providers NEW
This model isn't deployed by any Inference Provider. 🙋 Ask for provider support

Space using buio/attention_mil_classification 1